WARNING:
JavaScript is turned OFF. None of the links on this concept map will
work until it is reactivated.
If you need help turning JavaScript On, click here.
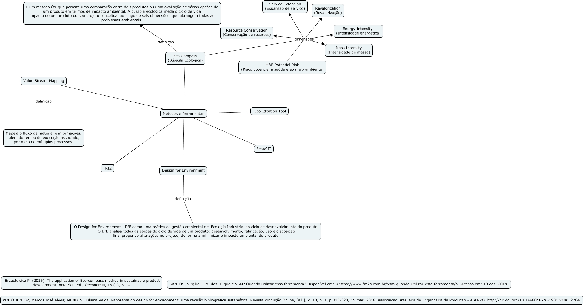
Esse mapa conceitual, produzido no IHMC CmapTools, tem a informação relacionada a: 6. Métodos e ferramentas, Eco Compass (Bússula Ecologica) dimensões Service Extension (Expansão de serviço), Métodos e ferramentas ???? TRIZ, Métodos e ferramentas ???? Eco Compass (Bússula Ecologica), Eco Compass (Bússula Ecologica) dimensões H&E Potential Risk (Risco potencial à saúde e ao meio ambiente), Eco Compass (Bússula Ecologica) definição É um método útil que permite uma comparação entre dois produtos ou uma avaliação de várias opções de um produto em termos de impacto ambiental. A bússola ecológica mede o ciclo de vida impacto de um produto ou seu projeto conceitual ao longo de seis dimensões, que abrangem todas as problemas ambientais., Métodos e ferramentas ???? Value Stream Mapping, Value Stream Mapping definição Mapeia o fluxo de material e informações, além do tempo de execução associado, por meio de múltiplos processos., Eco Compass (Bússula Ecologica) dimensões Energy Intensity (Intensidade energetica), Métodos e ferramentas ???? Eco-Ideation Tool, Eco Compass (Bússula Ecologica) dimensões Resource Conservation (Conservação de recursos), Métodos e ferramentas ???? Design for Environment, Eco Compass (Bússula Ecologica) dimensões Revalorization (Revalorização), Eco Compass (Bússula Ecologica) dimensões Mass Intensity (Intensidade de massa), Métodos e ferramentas ???? EcoASIT, Design for Environment definição O Design for Environment - DfE como uma prática de gestão ambiental em Ecologia Industrial no ciclo de desenvolvimento do produto. O DfE analisa todas as etapas do ciclo de vida de um produto: desenvolvimento, fabricação, uso e disposição final propondo alterações no projeto, de forma a minimizar o impacto ambiental do produto.