WARNING:
JavaScript is turned OFF. None of the links on this concept map will
work until it is reactivated.
If you need help turning JavaScript On, click here.
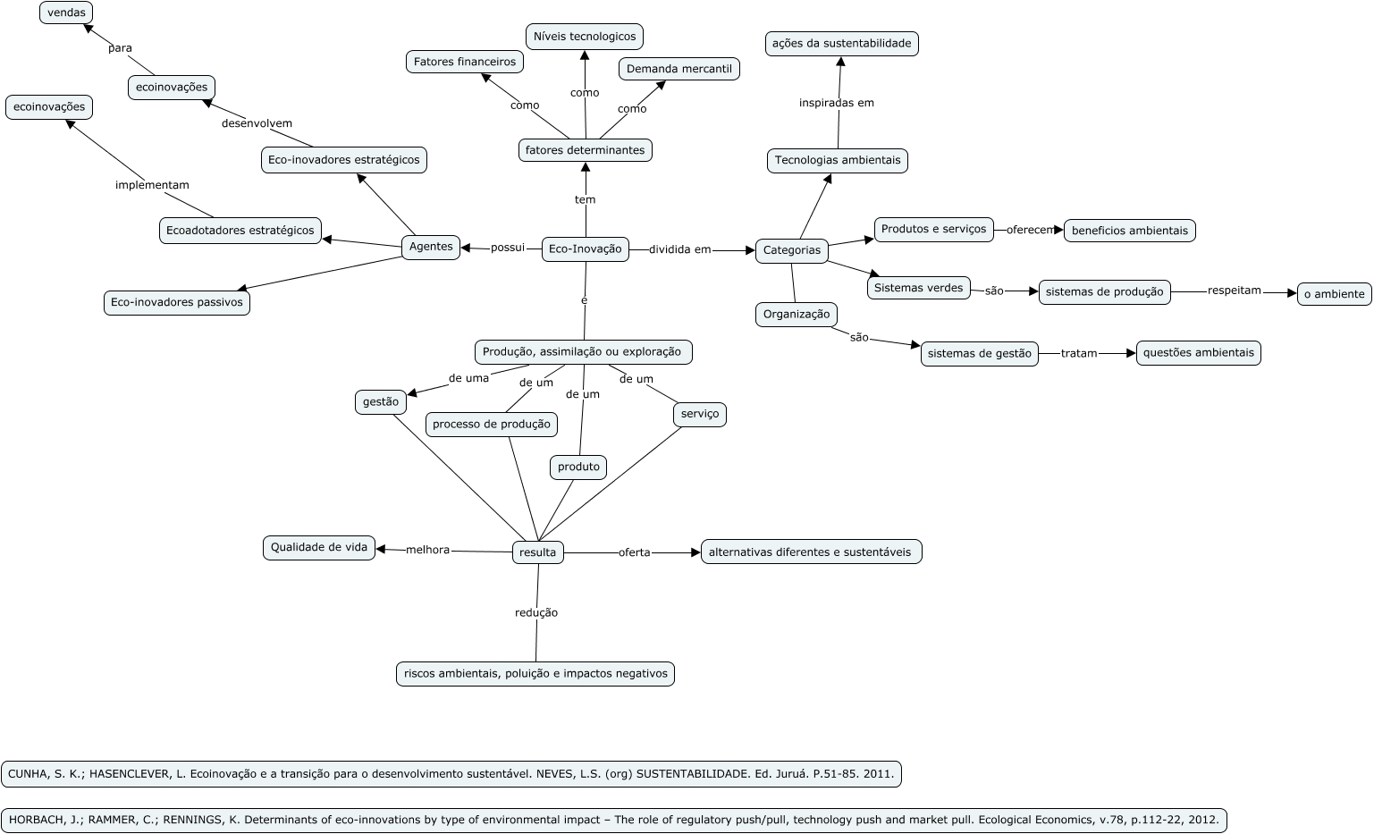
Esse mapa conceitual, produzido no IHMC CmapTools, tem a informação relacionada a: 1. Eco-Inovação, Agentes ???? Eco-inovadores estratégicos, Categorias ???? Sistemas verdes, Sistemas verdes são sistemas de produção, Tecnologias ambientais inspiradas em ações da sustentabilidade, ecoinovações para vendas, sistemas de gestão tratam questões ambientais, produto ???? resulta, Categorias e Tecnologias ambientais, Organização são sistemas de gestão, Produtos e serviços oferecem beneficios ambientais, Eco-inovadores estratégicos desenvolvem ecoinovações, Agentes ???? Eco-inovadores passivos, Eco-Inovação tem fatores determinantes, Produção, assimilação ou exploração de uma gestão, Categorias ???? Produtos e serviços, gestão ???? resulta, Eco-Inovação dividida em Categorias, Ecoadotadores estratégicos implementam ecoinovações, Eco-Inovação possui Agentes, processo de produção ???? resulta