WARNING:
JavaScript is turned OFF. None of the links on this concept map will
work until it is reactivated.
If you need help turning JavaScript On, click here.
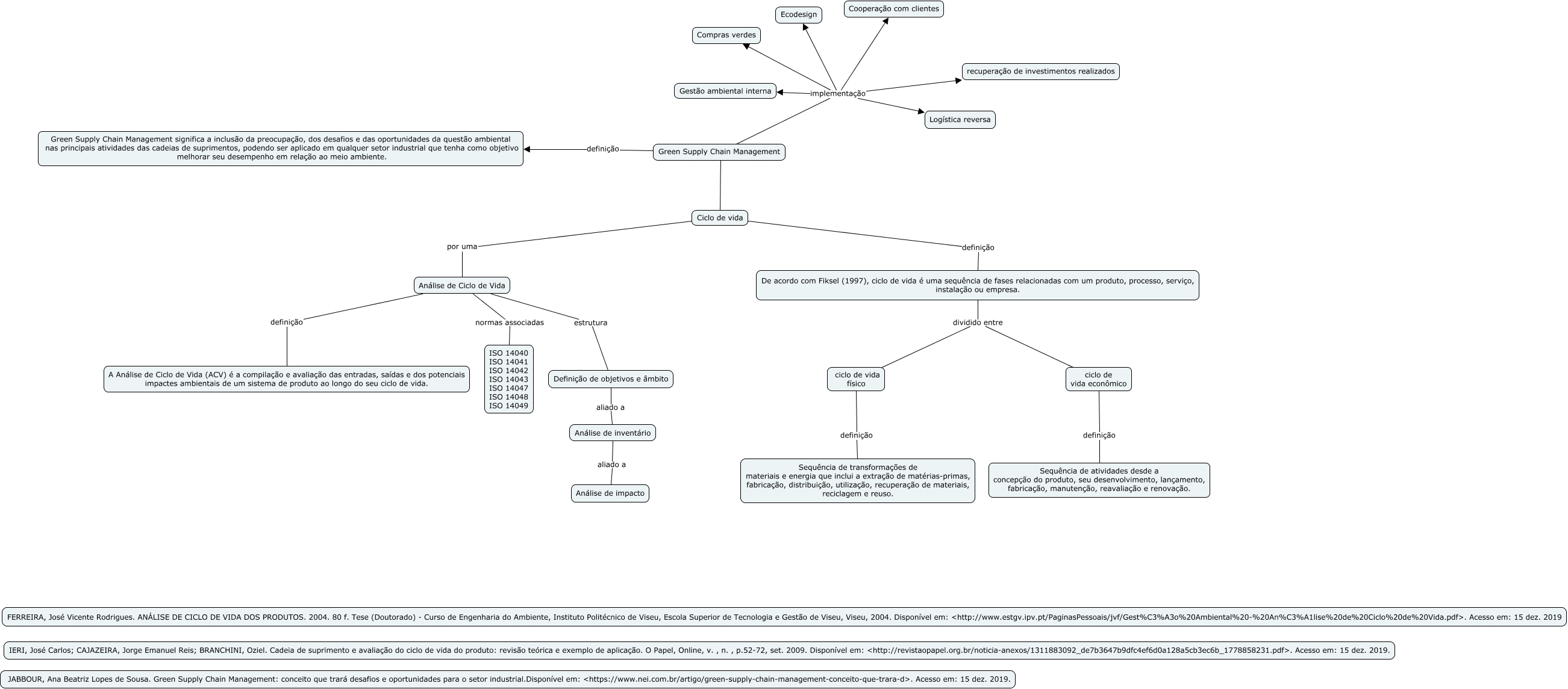
Esse mapa conceitual, produzido no IHMC CmapTools, tem a informação relacionada a: 3. Ciclo de vida, Análise de inventário aliado a Análise de impacto, Green Supply Chain Management implementação recuperação de investimentos realizados, ciclo de vida físico definição Sequência de transformações de materiais e energia que inclui a extração de matérias-primas, fabricação, distribuição, utilização, recuperação de materiais, reciclagem e reuso., De acordo com Fiksel (1997), ciclo de vida é uma sequência de fases relacionadas com um produto, processo, serviço, instalação ou empresa. dividido entre ciclo de vida físico, Green Supply Chain Management implementação Compras verdes, Análise de Ciclo de Vida estrutura Definição de objetivos e âmbito, Green Supply Chain Management implementação Ecodesign, Ciclo de vida ???? Green Supply Chain Management, Ciclo de vida por uma Análise de Ciclo de Vida, Ciclo de vida definição De acordo com Fiksel (1997), ciclo de vida é uma sequência de fases relacionadas com um produto, processo, serviço, instalação ou empresa., De acordo com Fiksel (1997), ciclo de vida é uma sequência de fases relacionadas com um produto, processo, serviço, instalação ou empresa. dividido entre ciclo de vida econômico, Green Supply Chain Management implementação Logística reversa, Green Supply Chain Management implementação Gestão ambiental interna, Definição de objetivos e âmbito aliado a Análise de inventário, Análise de Ciclo de Vida definição A Análise de Ciclo de Vida (ACV) é a compilação e avaliação das entradas, saídas e dos potenciais impactes ambientais de um sistema de produto ao longo do seu ciclo de vida., Green Supply Chain Management definição Green Supply Chain Management significa a inclusão da preocupação, dos desafios e das oportunidades da questão ambiental nas principais atividades das cadeias de suprimentos, podendo ser aplicado em qualquer setor industrial que tenha como objetivo melhorar seu desempenho em relação ao meio ambiente., ciclo de vida econômico definição Sequência de atividades desde a concepção do produto, seu desenvolvimento, lançamento, fabricação, manutenção, reavaliação e renovação., Green Supply Chain Management implementação Cooperação com clientes, Análise de Ciclo de Vida normas associadas ISO 14040 ISO 14041 ISO 14042 ISO 14043 ISO 14047 ISO 14048 ISO 14049