WARNING:
JavaScript is turned OFF. None of the links on this concept map will
work until it is reactivated.
If you need help turning JavaScript On, click here.
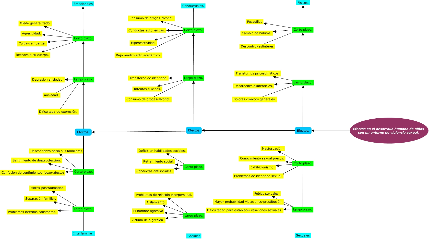
Este Cmap, tiene información relacionada con: Violencia sexual, Largo plazo. ???? El hombre agresivo, Corto plazo. ???? Conocimiento sexual precoz., Corto plazo. ???? Miedo generalizado., Largo plazo. ???? Ansiedad., Efectos. ???? Emocionales, Largo plazo. ???? Dolores cronicos generales., Largo plazo. ???? Transtornos psicosomáticos., Corto plazo. ???? Problemas de identidad sexual., Largo plazo. ???? Dificultada de expresión., Efectos. ???? Sexuales, Largo plazo. Pr Problemas de relación interpersonal., Efectos. ???? Efectos, Efectos. ???? Corto plazo., Largo plazo. ???? Victima de a gresión., Corto plazo. ???? Consumo de drogas-alcohol., Largo plazo. ???? Intentos suicidas., Efectos ???? Corto plazo., Efectos en el desarrollo humano de niños con un entorno de violencia sexual. ???? Efectos., Corto plazo. ???? Desconfianza hacia sus familiares, Corto plazo. ???? Hipercactividad.