WARNING:
JavaScript is turned OFF. None of the links on this concept map will
work until it is reactivated.
If you need help turning JavaScript On, click here.
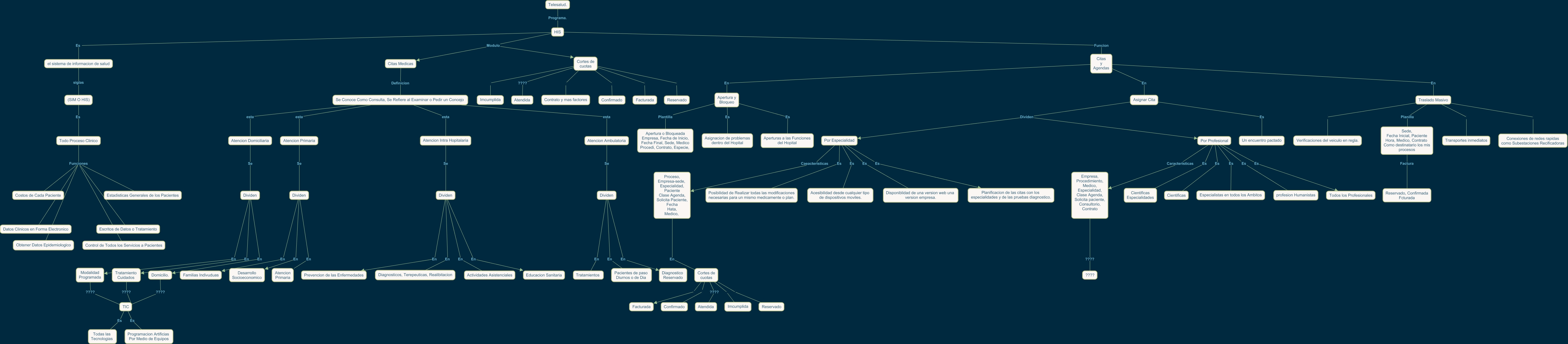
Este Cmap, tiene información relacionada con: Funciones HIS, Dividen En Actividades Asistenciales, Todo Proceso Clinico Funciones Control de Todos los Servicios a Pacientes, Telesalud. Programa. HIS, Dividen En Pacientes de paso Diurnos o de Dia, Por Especialidad Es Acesibilidad desde cualquier tipo de dispositivos moviles., Traslado Masivo Planilla Sede, Fecha Inicial, Paciente Hora, Medico, Contrato Como destinatario los mis procesos, Dividen En Desarrollo Socioeconomico, Cortes de cuotas Confirmado, Asignar Cita Dividen Por Especialidad, Todo Proceso Clinico Funciones Costos de Cada Paciente, Dividen En Educacion Sanitaria, Cortes de cuotas ???? Atendida, Cortes de cuotas Imcumplida, HIS Funcion Citas y Agendas, Se Conoce Como Consulta, Se Refiere al Examinar o Pedir un Concejo esta Atencion Primaria, Todo Proceso Clinico Funciones Obtener Datos Epidemiologico, Dividen En Tratamientos, Dividen En Atencion Primaria, Atencion Domiciliaria Se Dividen, Empresa, Procedimiento, Medico, Especialidad, Clase Agenda, Solicita paciente, Consultorio, Contrato ???? ????