WARNING:
JavaScript is turned OFF. None of the links on this concept map will
work until it is reactivated.
If you need help turning JavaScript On, click here.
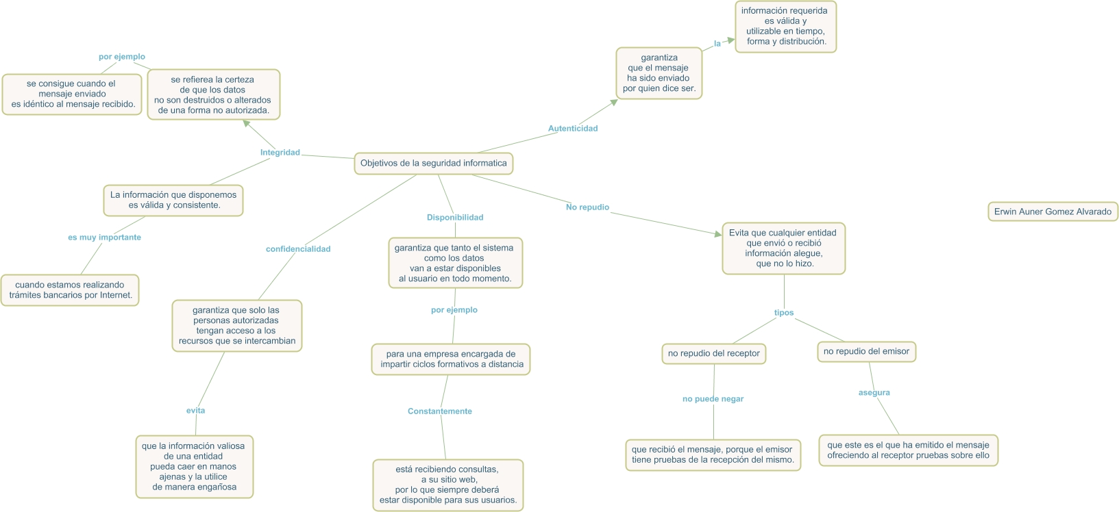
Este Cmap, tiene información relacionada con: Objetivos seguridad informatica, Objetivos de la seguridad informatica No repudio Evita que cualquier entidad que envió o recibió información alegue, que no lo hizo., Objetivos de la seguridad informatica Integridad se refierea la certeza de que los datos no son destruidos o alterados de una forma no autorizada., no repudio del receptor no puede negar que recibió el mensaje, porque el emisor tiene pruebas de la recepción del mismo., Objetivos de la seguridad informatica Autenticidad garantiza que el mensaje ha sido enviado por quien dice ser., garantiza que solo las personas autorizadas tengan acceso a los recursos que se intercambian evita que la información valiosa de una entidad pueda caer en manos ajenas y la utilice de manera engañosa, Evita que cualquier entidad que envió o recibió información alegue, que no lo hizo. tipos no repudio del emisor, garantiza que el mensaje ha sido enviado por quien dice ser. la información requerida es válida y utilizable en tiempo, forma y distribución., Objetivos de la seguridad informatica Disponibilidad garantiza que tanto el sistema como los datos van a estar disponibles al usuario en todo momento., se refierea la certeza de que los datos no son destruidos o alterados de una forma no autorizada. por ejemplo se consigue cuando el mensaje enviado es idéntico al mensaje recibido., para una empresa encargada de impartir ciclos formativos a distancia Constantemente está recibiendo consultas, a su sitio web, por lo que siempre deberá estar disponible para sus usuarios., Objetivos de la seguridad informatica Integridad La información que disponemos es válida y consistente., no repudio del emisor asegura que este es el que ha emitido el mensaje ofreciendo al receptor pruebas sobre ello, La información que disponemos es válida y consistente. es muy importante cuando estamos realizando trámites bancarios por Internet., Evita que cualquier entidad que envió o recibió información alegue, que no lo hizo. tipos no repudio del receptor, Objetivos de la seguridad informatica confidencialidad garantiza que solo las personas autorizadas tengan acceso a los recursos que se intercambian, garantiza que tanto el sistema como los datos van a estar disponibles al usuario en todo momento. por ejemplo para una empresa encargada de impartir ciclos formativos a distancia