WARNING:
JavaScript is turned OFF. None of the links on this concept map will
work until it is reactivated.
If you need help turning JavaScript On, click here.
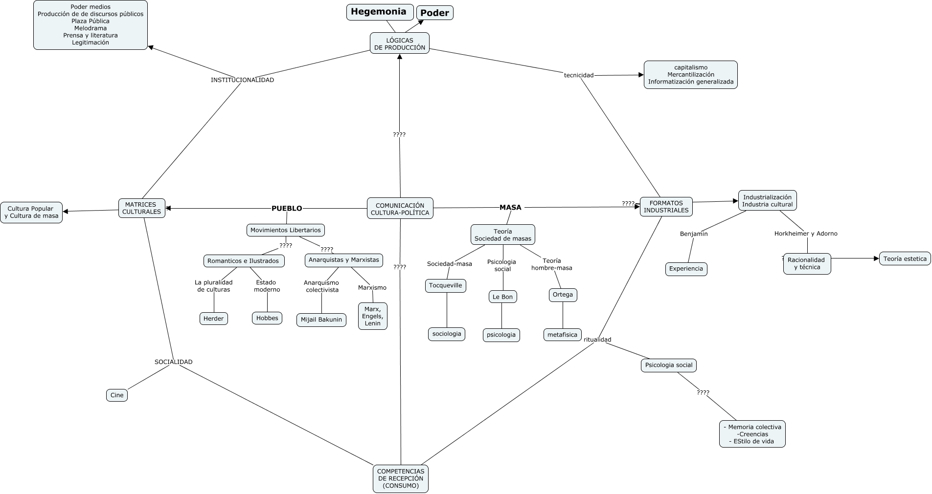
Este Cmap, tiene información relacionada con: Primera parte, Movimientos Libertarios ???? Anarquistas y Marxistas, LÓGICAS DE PRODUCCIÓN INSTITUCIONALIDAD Poder medios Producción de de discursos públicos Plaza Pública Melodrama Prensa y literatura Legitimación, Racionalidad y técnica ???? Teoría estetica, Hegemonia ???? Poder, Industrialización Industria cultural Horkheimer y Adorno Racionalidad y técnica, Le Bon ???? psicologia, MATRICES CULTURALES SOCIALIDAD Cine, FORMATOS INDUSTRIALES ritualidad Psicologia social, Romanticos e Ilustrados Estado moderno Hobbes, Teoría Sociedad de masas Teoría hombre-masa Ortega, COMUNICACIÓN CULTURA-POLÍTICA PUEBLO MATRICES CULTURALES, Romanticos e Ilustrados La pluralidad de culturas Herder, FORMATOS INDUSTRIALES ritualidad COMPETENCIAS DE RECEPCIÓN (CONSUMO), FORMATOS INDUSTRIALES ???? Industrialización Industria cultural, MATRICES CULTURALES SOCIALIDAD COMPETENCIAS DE RECEPCIÓN (CONSUMO), COMUNICACIÓN CULTURA-POLÍTICA ???? COMPETENCIAS DE RECEPCIÓN (CONSUMO), LÓGICAS DE PRODUCCIÓN INSTITUCIONALIDAD MATRICES CULTURALES, COMUNICACIÓN CULTURA-POLÍTICA MASA Teoría Sociedad de masas, Tocqueville ???? sociologia, Teoría Sociedad de masas Sociedad-masa Tocqueville