WARNING:
JavaScript is turned OFF. None of the links on this concept map will
work until it is reactivated.
If you need help turning JavaScript On, click here.
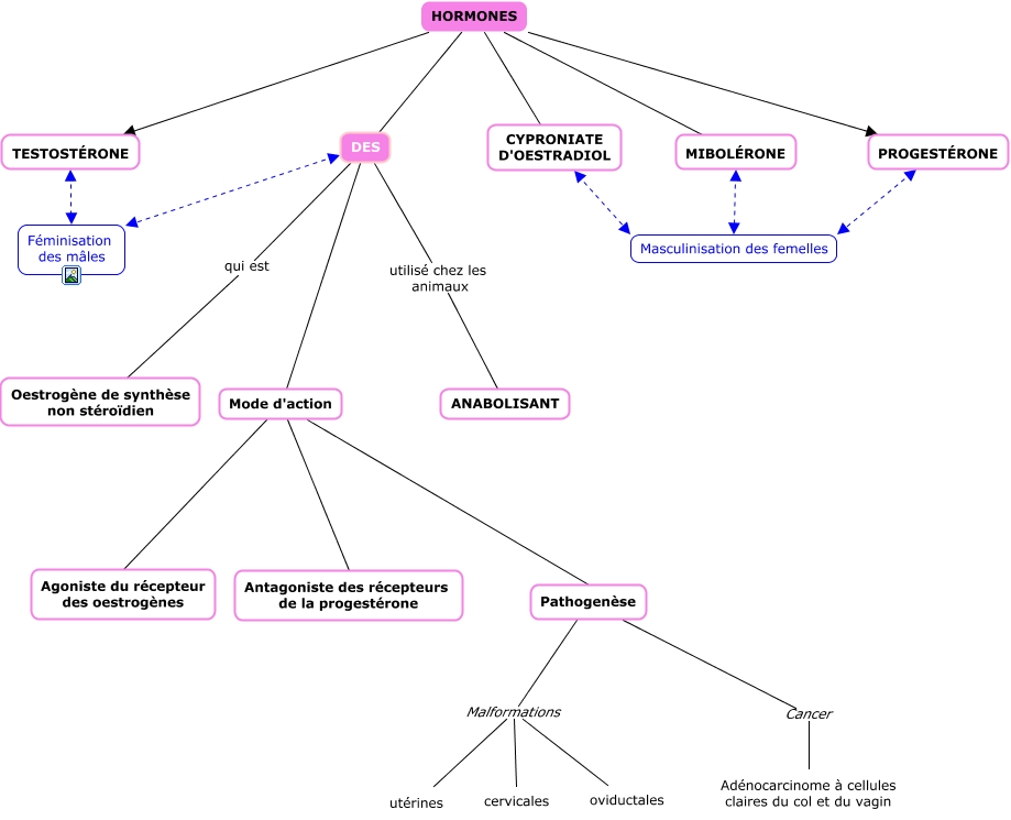
Cette carte de concepts créée avec IHMC CmapTools traite de: Hormones, Mode d'action Antagoniste des récepteurs de la progestérone, HORMONES PROGESTÉRONE, DES utilisé chez les animaux ANABOLISANT, DES Féminisation des mâles, Pathogenèse Malformations utérines, PROGESTÉRONE Masculinisation des femelles, Mode d'action Pathogenèse, MIBOLÉRONE Masculinisation des femelles, Mode d'action Agoniste du récepteur des oestrogènes, Pathogenèse Cancer Adénocarcinome à cellules claires du col et du vagin, HORMONES DES, Pathogenèse Malformations oviductales, HORMONES CYPRONIATE D'OESTRADIOL, Pathogenèse Malformations cervicales, DES qui est Oestrogène de synthèse non stéroïdien, HORMONES TESTOSTÉRONE, CYPRONIATE D'OESTRADIOL Masculinisation des femelles, TESTOSTÉRONE Féminisation des mâles, DES Mode d'action, HORMONES MIBOLÉRONE