WARNING:
JavaScript is turned OFF. None of the links on this concept map will
work until it is reactivated.
If you need help turning JavaScript On, click here.
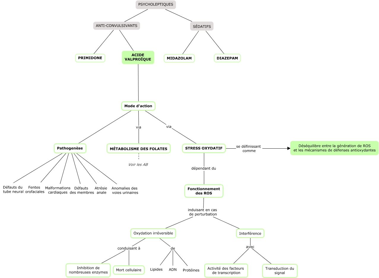
Cette carte de concepts créée avec IHMC CmapTools traite de: Psycholeptiques, STRESS OXYDATIF dépendant du Fonctionnement des ROS, Fonctionnement des ROS induisant en cas de perturbation Interférence, Pathogenèse Défauts du tube neural, Oxydation irréversible conduisant à Mort cellulaire, Pathogenèse Défauts des membres, Pathogenèse Malformations cardiaques, MÉTABOLISME DES FOLATES Voir les AB, Pathogenèse Anomalies des voies urinaires, STRESS OXYDATIF se définissant comme Déséquilibre entre la génération de ROS et les mécanismes de défenses antioxydantes, Oxydation irréversible conduisant à Inhibition de nombreuses enzymes, SÉDATIFS MIDAZOLAM, Pathogenèse Atrésie anale, Pathogenèse Fentes orofaciales, SÉDATIFS DIAZEPAM, ACIDE VALPROÏQUE Mode d'action, Mode d'action via MÉTABOLISME DES FOLATES, ANTI-CONVULSIVANTS PRIMIDONE, Oxydation irréversible de Protéines, Fonctionnement des ROS induisant en cas de perturbation Oxydation irréversible, Interférence avec Activité des facteurs de transcription