WARNING:
JavaScript is turned OFF. None of the links on this concept map will
work until it is reactivated.
If you need help turning JavaScript On, click here.
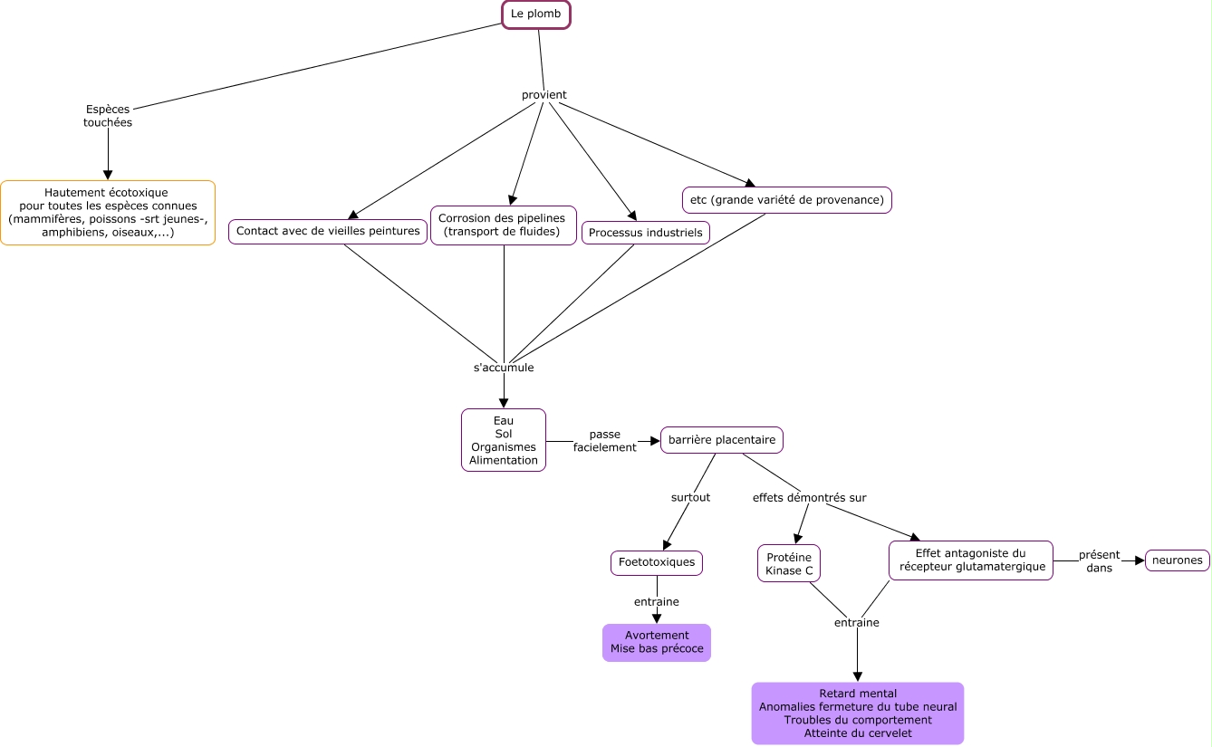
Cette carte de concepts créée avec IHMC CmapTools traite de: Le plomb, etc (grande variété de provenance) s'accumule Eau Sol Organismes Alimentation, Le plomb provient Contact avec de vieilles peintures, Corrosion des pipelines (transport de fluides) s'accumule Eau Sol Organismes Alimentation, Contact avec de vieilles peintures s'accumule Eau Sol Organismes Alimentation, Effet antagoniste du récepteur glutamatergique entraine Retard mental Anomalies fermeture du tube neural Troubles du comportement Atteinte du cervelet, barrière placentaire effets démontrés sur Protéine Kinase C, Le plomb provient Processus industriels, Le plomb provient Corrosion des pipelines (transport de fluides), Processus industriels s'accumule Eau Sol Organismes Alimentation, Protéine Kinase C entraine Retard mental Anomalies fermeture du tube neural Troubles du comportement Atteinte du cervelet, Le plomb Espèces touchées Hautement écotoxique pour toutes les espèces connues (mammifères, poissons -srt jeunes-, amphibiens, oiseaux,...), Eau Sol Organismes Alimentation passe facielement barrière placentaire, barrière placentaire surtout Foetotoxiques, Foetotoxiques entraine Avortement Mise bas précoce, barrière placentaire effets démontrés sur Effet antagoniste du récepteur glutamatergique, Le plomb provient etc (grande variété de provenance), Effet antagoniste du récepteur glutamatergique présent dans neurones