WARNING:
JavaScript is turned OFF. None of the links on this concept map will
work until it is reactivated.
If you need help turning JavaScript On, click here.
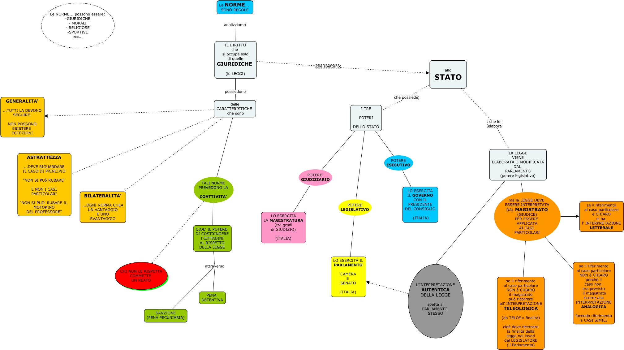
Questa Cmap, creata con IHMC CmapTools, contiene informazioni relative a: Le norme e lo Stato, delle CARATTERISTICHE che sono ASTRATTEZZA ...DEVE RIGUARDARE IL CASO DI PRINCIPIO "NON SI PUò RUBARE" E NON I CASI PARTICOLARI "NON SI PUO' RUBARE IL MOTORINO DEL PROFESSORE", delle CARATTERISTICHE che sono TALI NORME PREVEDONO LA COATTIVITA' CIOE' IL POTERE DI COSTRINGERE I CITTADINI AL RISPETTO DELLA LEGGE, CIOE' IL POTERE DI COSTRINGERE I CITTADINI AL RISPETTO DELLA LEGGE attraverso PENA DETENTIVA, IL DIRITTO che si occupa solo di quelle GIURIDICHE (le LEGGI) che spettano allo STATO, L'INTERPRETAZIONE AUTENTICA DELLA LEGGE spetta al PARLAMENTO STESSO LO ESERCITA IL PARLAMENTO CAMERA E SENATO (ITALIA), delle CARATTERISTICHE che sono GENERALITA' ...TUTTI LA DEVONO SEGUIRE. NON POSSONO ESISTERE ECCEZIONI, CIOE' IL POTERE DI COSTRINGERE I CITTADINI AL RISPETTO DELLA LEGGE attraverso SANZIONE (PENA PECUNIARIA), IL DIRITTO che si occupa solo di quelle GIURIDICHE (le LEGGI) possiedono delle CARATTERISTICHE che sono, LA LEGGE VIENE ELABORATA O MODIFICATA DAL PARLAMENTO (potere legislativo) ma la LEGGE DEVE ESSERE INTERPRETATA DAL MAGISTRATO (GIUDICE) PER ESSERE APPLICATA AI CASI PARTICOLARI se il riferimento al caso particolare NON è CHIARO il magistrato può ricorrere all' INTERPRETAZIONE TELEOLOGICA (da TELOS= finalità) cioè deve ricercare la finalità della legge nei lavori del LEGISLATORE (il Parlamento), I TRE POTERI DELLO STATO POTERE ESECUTIVO LO ESERCITA IL GOVERNO CON IL PRESIDENTE DEL CONSIGLIO (ITALIA), LA LEGGE VIENE ELABORATA O MODIFICATA DAL PARLAMENTO (potere legislativo) ma la LEGGE DEVE ESSERE INTERPRETATA DAL MAGISTRATO (GIUDICE) PER ESSERE APPLICATA AI CASI PARTICOLARI se il riferimento al caso particolare NON è CHIARO perché il caso non era previsto il magistrato ricorre alla INTERPRETAZIONE ANALOGICA facendo riferimento a CASI SIMILI, allo STATO che possiede I TRE POTERI DELLO STATO, Le NORME... SONO REGOLE analizziamo IL DIRITTO che si occupa solo di quelle GIURIDICHE (le LEGGI), allo STATO che le elabora LA LEGGE VIENE ELABORATA O MODIFICATA DAL PARLAMENTO (potere legislativo), LA LEGGE VIENE ELABORATA O MODIFICATA DAL PARLAMENTO (potere legislativo) L'INTERPRETAZIONE AUTENTICA DELLA LEGGE spetta al PARLAMENTO STESSO, delle CARATTERISTICHE che sono TALI NORME PREVEDONO LA COATTIVITA' CHI NON LE RISPETTA COMMETTE UN REATO, I TRE POTERI DELLO STATO POTERE GIUDIZIARIO LO ESERCITA LA MAGISTRATURA (tre gradi di GIUDIZIO) (ITALIA), delle CARATTERISTICHE che sono BILATERALITA' ...OGNI NORMA CHEA UN VANTAGGIO E UNO SVANTAGGIO, LA LEGGE VIENE ELABORATA O MODIFICATA DAL PARLAMENTO (potere legislativo) ma la LEGGE DEVE ESSERE INTERPRETATA DAL MAGISTRATO (GIUDICE) PER ESSERE APPLICATA AI CASI PARTICOLARI se il riferimento al caso particolare è CHIARO si ha l' INTERPRETAZIONE LETTERALE, I TRE POTERI DELLO STATO POTERE LEGISLATIVO LO ESERCITA IL PARLAMENTO CAMERA E SENATO (ITALIA)