WARNING:
JavaScript is turned OFF. None of the links on this concept map will
work until it is reactivated.
If you need help turning JavaScript On, click here.
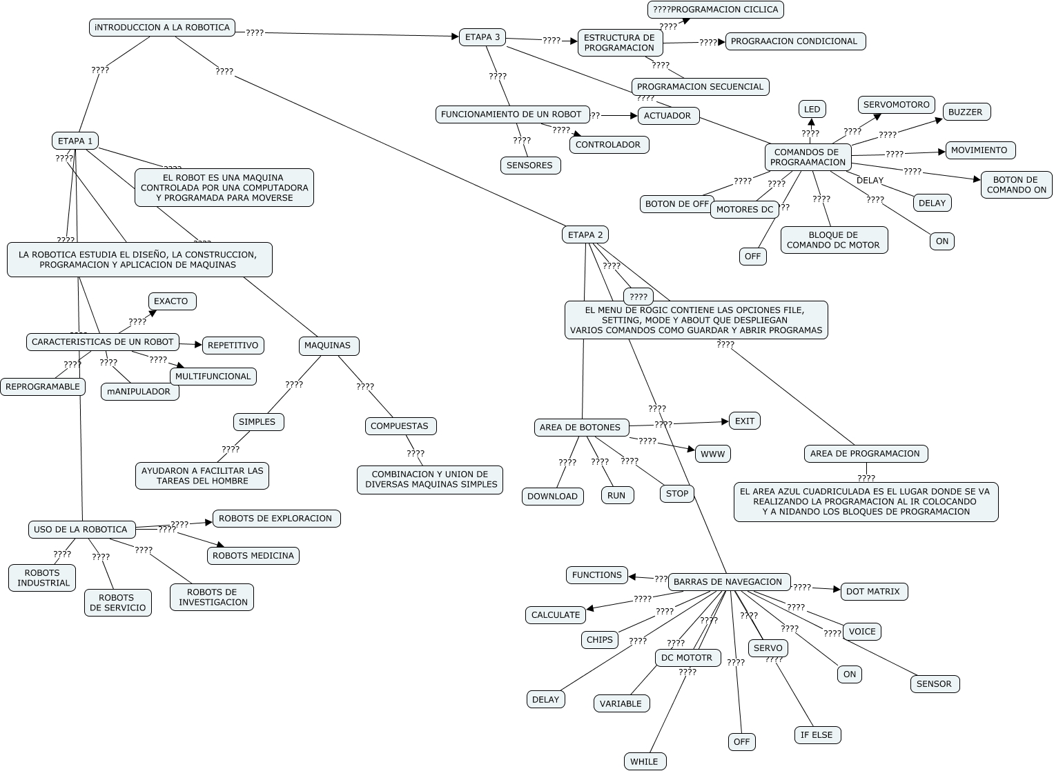
Este Cmap, tiene información relacionada con: ROBOTICA, AREA DE BOTONES ???? WWW, BARRAS DE NAVEGACION ???? SERVO, BARRAS DE NAVEGACION ???? VARIABLE, BARRAS DE NAVEGACION ???? FUNCTIONS, iNTRODUCCION A LA ROBOTICA ???? ETAPA 3, iNTRODUCCION A LA ROBOTICA ???? ETAPA 1, ETAPA 3 ???? FUNCIONAMIENTO DE UN ROBOT, ESTRUCTURA DE PROGRAMACION ???? ????PROGRAMACION CICLICA, BARRAS DE NAVEGACION ???? WHILE, AREA DE BOTONES ???? STOP, MAQUINAS ???? COMPUESTAS, COMANDOS DE PROGRAAMACION DELAY DELAY, ETAPA 1 ???? CARACTERISTICAS DE UN ROBOT, BARRAS DE NAVEGACION ???? ON, CARACTERISTICAS DE UN ROBOT ???? REPROGRAMABLE, AREA DE BOTONES ???? RUN, CARACTERISTICAS DE UN ROBOT ???? mANIPULADOR, iNTRODUCCION A LA ROBOTICA ???? ETAPA 2, AREA DE BOTONES ???? EXIT, COMANDOS DE PROGRAAMACION ???? BUZZER