WARNING:
JavaScript is turned OFF. None of the links on this concept map will
work until it is reactivated.
If you need help turning JavaScript On, click here.
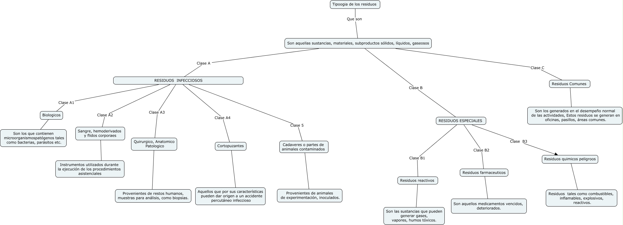
Este Cmap, tiene información relacionada con: mapa conceptual, RESIDUOS ESPECIALES Clase B3 Residuos quimicos peligroos, Son aquellas sustancias, materiales, subproductos sólidos, líquidos, gaseosos Clase B RESIDUOS ESPECIALES, RESIDUOS ESPECIALES Clase B2 Residuos farmaceuticos, RESIDUOS INFECCIOSOS Clase A4 Cortopuzantes, RESIDUOS INFECCIOSOS Clase 5 Cadaveres o partes de animales contaminados, Sangre, hemoderivados y flidos corporaes ???? Instrumentos utilizados durante la ejecución de los procedimientos asistenciales, Residuos Comunes ???? Son los generados en el desempeño normal de las actividades, Estos residuos se generan en oficinas, pasillos, áreas comunes., Residuos farmaceuticos ???? Son aquellos medicamentos vencidos, deteriorados., RESIDUOS INFECCIOSOS Clase A1 Biologicos, RESIDUOS ESPECIALES Clase B1 Residuos reactivos, Son aquellas sustancias, materiales, subproductos sólidos, líquidos, gaseosos Clase C Residuos Comunes, RESIDUOS INFECCIOSOS Clase A3 Quirurgico, Anatomico Patologico, Residuos quimicos peligroos ???? Residuos tales como combustibles, inflamables, explosivos, reactivos., Biologicos ???? Son los que contienen microorganismospatógenos tales como bacterias, parásitos etc., Son aquellas sustancias, materiales, subproductos sólidos, líquidos, gaseosos Clase A RESIDUOS INFECCIOSOS, Tipoogia de los residuos Que son Son aquellas sustancias, materiales, subproductos sólidos, líquidos, gaseosos, Quirurgico, Anatomico Patologico ???? Provenientes de restos humanos, muestras para análisis, como biopsias., Cortopuzantes ???? Aquellos que por sus características pueden dar origen a un accidente percutáneo infeccioso, Residuos reactivos ???? Son las sustancias que pueden generar gases, vapores, humos tóxicos., Cadaveres o partes de animales contaminados ???? Provenientes de animales de experimentación, inoculados.