WARNING:
JavaScript is turned OFF. None of the links on this concept map will
work until it is reactivated.
If you need help turning JavaScript On, click here.
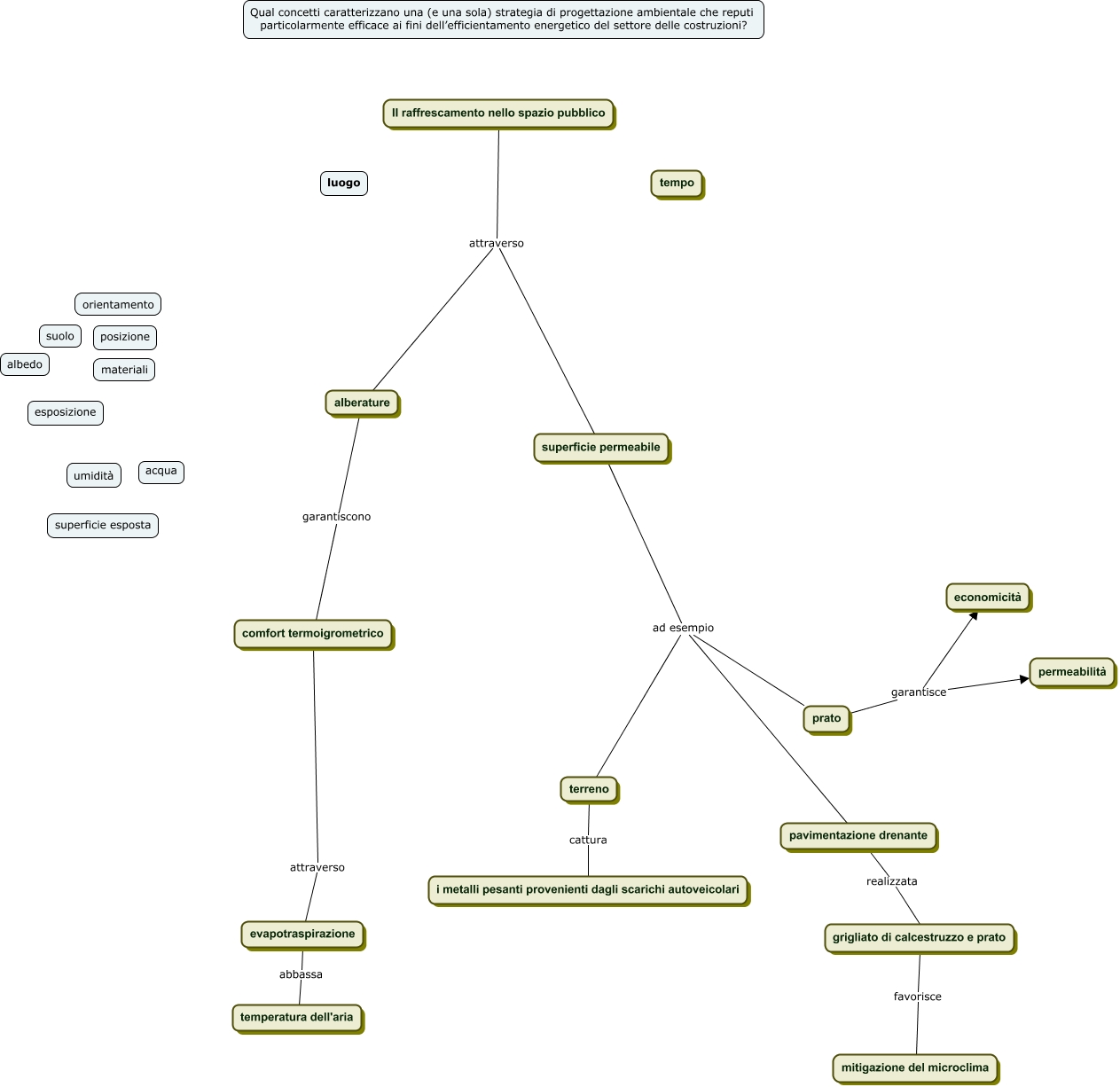
Questa Cmap, creata con IHMC CmapTools, contiene informazioni relative a: G3.2_CognitiveMap, superficie permeabile ad esempio terreno, comfort termoigrometrico attraverso evapotraspirazione, Il raffrescamento nello spazio pubblico attraverso alberature, grigliato di calcestruzzo e prato favorisce mitigazione del microclima, prato garantisce permeabilità, terreno cattura i metalli pesanti provenienti dagli scarichi autoveicolari, superficie permeabile ad esempio pavimentazione drenante, prato garantisce economicità, superficie permeabile ad esempio prato, Il raffrescamento nello spazio pubblico attraverso superficie permeabile, evapotraspirazione abbassa temperatura dell'aria, alberature garantiscono comfort termoigrometrico, pavimentazione drenante realizzata grigliato di calcestruzzo e prato