WARNING:
JavaScript is turned OFF. None of the links on this concept map will
work until it is reactivated.
If you need help turning JavaScript On, click here.
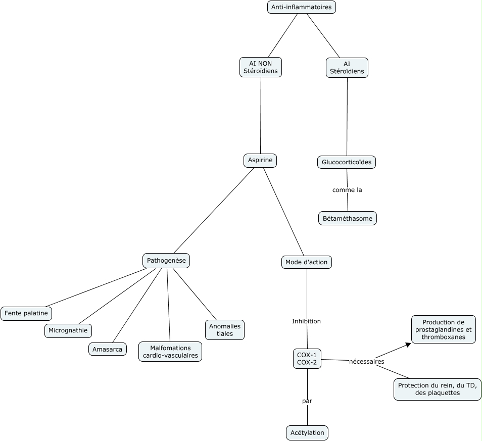
Cette carte de concepts créée avec IHMC CmapTools traite de: Anti-inflammatoires, Anti-inflammatoires AI Stéroïdiens, COX-1 COX-2 par Acétylation, Pathogenèse Micrognathie, Anti-inflammatoires AI NON Stéroïdiens, COX-1 COX-2 nécessaires Production de prostaglandines et thromboxanes, Pathogenèse Fente palatine, Glucocorticoïdes comme la Bétaméthasome, Aspirine Mode d'action, Pathogenèse Malfomations cardio-vasculaires, AI NON Stéroïdiens Aspirine, Aspirine Pathogenèse, Mode d'action Inhibition COX-1 COX-2, COX-1 COX-2 nécessaires Protection du rein, du TD, des plaquettes, AI Stéroïdiens Glucocorticoïdes, Pathogenèse Anomalies tiales, Pathogenèse Amasarca