WARNING:
JavaScript is turned OFF. None of the links on this concept map will
work until it is reactivated.
If you need help turning JavaScript On, click here.
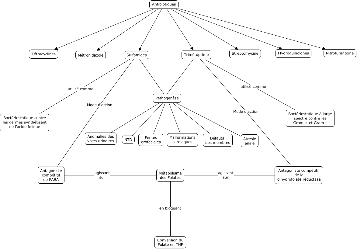
Cette carte de concepts créée avec IHMC CmapTools traite de: Antibiotiques, Sulfamides Mode d'action Antagoniste compétitif de PABA, Antibiotiques Tétracyclines, Trimétoprime Mode d'action Antagoniste compétitif de la dihydrofolate réductase, Pathogenèse NTD, Antibiotiques Streptomycine, Métabolisme des Folates en bloquant Conversion du Folate en THF, Antagoniste compétitif de PABA agissant sur Métabolisme des Folates, Trimétoprime Pathogenèse, Antibiotiques Nitrofurantoïne, Antibiotiques Métronidazole, Pathogenèse Anomalies des voies urinaires, Pathogenèse Défauts des membres, Trimétoprime utilisé comme Bactériostatique à large spectre contre les Gram + et Gram -, Sulfamides Pathogenèse, Antagoniste compétitif de la dihydrofolate réductase agissant sur Métabolisme des Folates, Sulfamides utilisé comme Bactériostatique contre les germes synthétisant de l'acide folique, Pathogenèse Atrésie anale, Pathogenèse Malformations cardiaques, Antibiotiques Trimétoprime, Antibiotiques Sulfamides