WARNING:
JavaScript is turned OFF. None of the links on this concept map will
work until it is reactivated.
If you need help turning JavaScript On, click here.
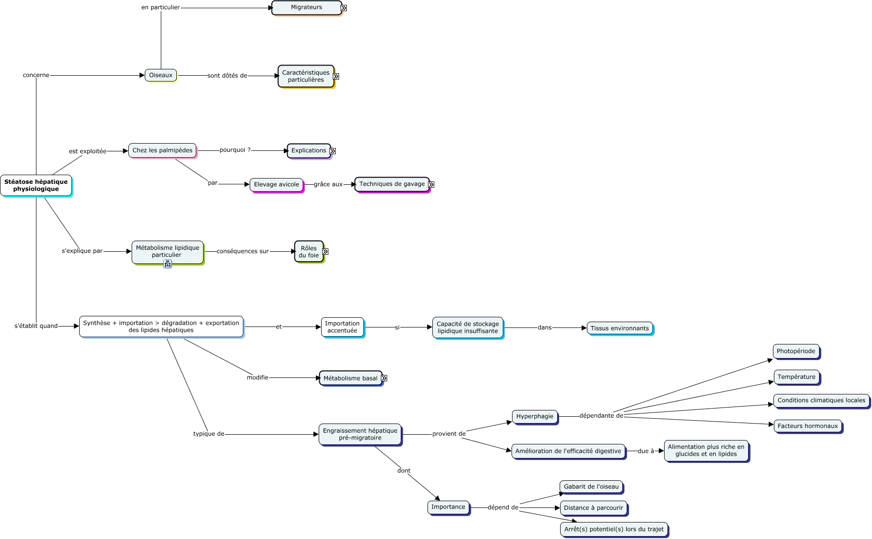
Cette carte de concepts créée avec IHMC CmapTools traite de: Stéatose physiologique, Maintien de Pompe cardiaque, Chez les palmipèdes pourquoi ? Aptitude, Gallinacés tels que Dinde, poulet, caille, faisan, Oiseaux en particulier Migrateurs, Synthèse + importation > dégradation + exportation des lipides hépatiques et Importation accentuée, Masse hépatique x 10 en seulement 15 jours de gavage, Hyperphagie dépendante de Facteurs hormonaux, Entretien de l'organisme au repos sans Croissance, Aptitude Intense, Importance dépend de Arrêt(s) potentiel(s) lors du trajet, Tissu adipeux est Principal lieu de stockage lipidique, Amélioration de l'efficacité digestive due à Alimentation plus riche en glucides et en lipides, Stéatose hépatique physiologique s'explique par Métabolisme lipidique particulier, Production de foie gras, Synthèse + importation > dégradation + exportation des lipides hépatiques modifie Métabolisme basal, Migrateurs tels que Martinet noir, Stéatose hépatique physiologique s'établit quand Synthèse + importation > dégradation + exportation des lipides hépatiques, Absence de sécrétion d'adipocytokines pro-inflammatoires donc Peu d'inflammation hépatique, Importation accentuée si Capacité de stockage lipidique insuffisante, Palmipèdes qui sont Oiseaux aux pieds palmés, vie aquatique