WARNING:
JavaScript is turned OFF. None of the links on this concept map will
work until it is reactivated.
If you need help turning JavaScript On, click here.
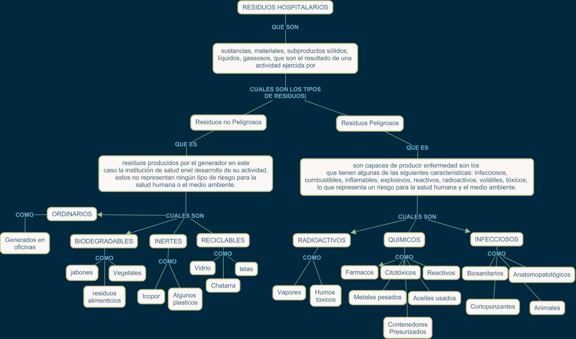
Este Cmap, tiene información relacionada con: RESIDUOS HOSPITALARIOS, son capaces de producir enfermedad son los que tienen algunas de las siguientes características: infecciosos, combustibles, inflamables, explosivos, reactivos, radioactivos, volátiles, tóxicos; lo que representa un riesgo para la salud humana y el medio ambiente. CUALES SON INFECCIOSOS, QUIMICOS COMO Citotóxicos, Residuos Peligrosos QUE ES son capaces de producir enfermedad son los que tienen algunas de las siguientes características: infecciosos, combustibles, inflamables, explosivos, reactivos, radioactivos, volátiles, tóxicos; lo que representa un riesgo para la salud humana y el medio ambiente., ORDINARIOS COMO Generados en oficinas, INERTES COMO Icopor, sustancias, materiales, subproductos sólidos, líquidos, gaseosos, que son el resultado de una actividad ejercida por CUALES SON LOS TIPOS DE RESIDUOS| Residuos no Peligrosos, sustancias, materiales, subproductos sólidos, líquidos, gaseosos, que son el resultado de una actividad ejercida por CUALES SON LOS TIPOS DE RESIDUOS| Residuos Peligrosos, INFECCIOSOS COMO Biosanitarios, RECICLABLES COMO Chatarra, residuos producidos por el generador en este caso la institución de salud enel desarrollo de su actividad, estos no representan ningún tipo de riesgo para la salud humana o el medio ambiente. CUALES SON RECICLABLES, RECICLABLES COMO telas, Residuos no Peligrosos QUE ES residuos producidos por el generador en este caso la institución de salud enel desarrollo de su actividad, estos no representan ningún tipo de riesgo para la salud humana o el medio ambiente., residuos producidos por el generador en este caso la institución de salud enel desarrollo de su actividad, estos no representan ningún tipo de riesgo para la salud humana o el medio ambiente. CUALES SON ORDINARIOS, BIODEGRADABLES COMO Vegetales, residuos producidos por el generador en este caso la institución de salud enel desarrollo de su actividad, estos no representan ningún tipo de riesgo para la salud humana o el medio ambiente. CUALES SON BIODEGRADABLES, INFECCIOSOS COMO Anatomopatológicos, BIODEGRADABLES COMO residuos alimenticios, INFECCIOSOS COMO Animales, INERTES COMO Algunos plasticos, RESIDUOS HOSPITALARIOS QUE SON sustancias, materiales, subproductos sólidos, líquidos, gaseosos, que son el resultado de una actividad ejercida por