WARNING:
JavaScript is turned OFF. None of the links on this concept map will
work until it is reactivated.
If you need help turning JavaScript On, click here.
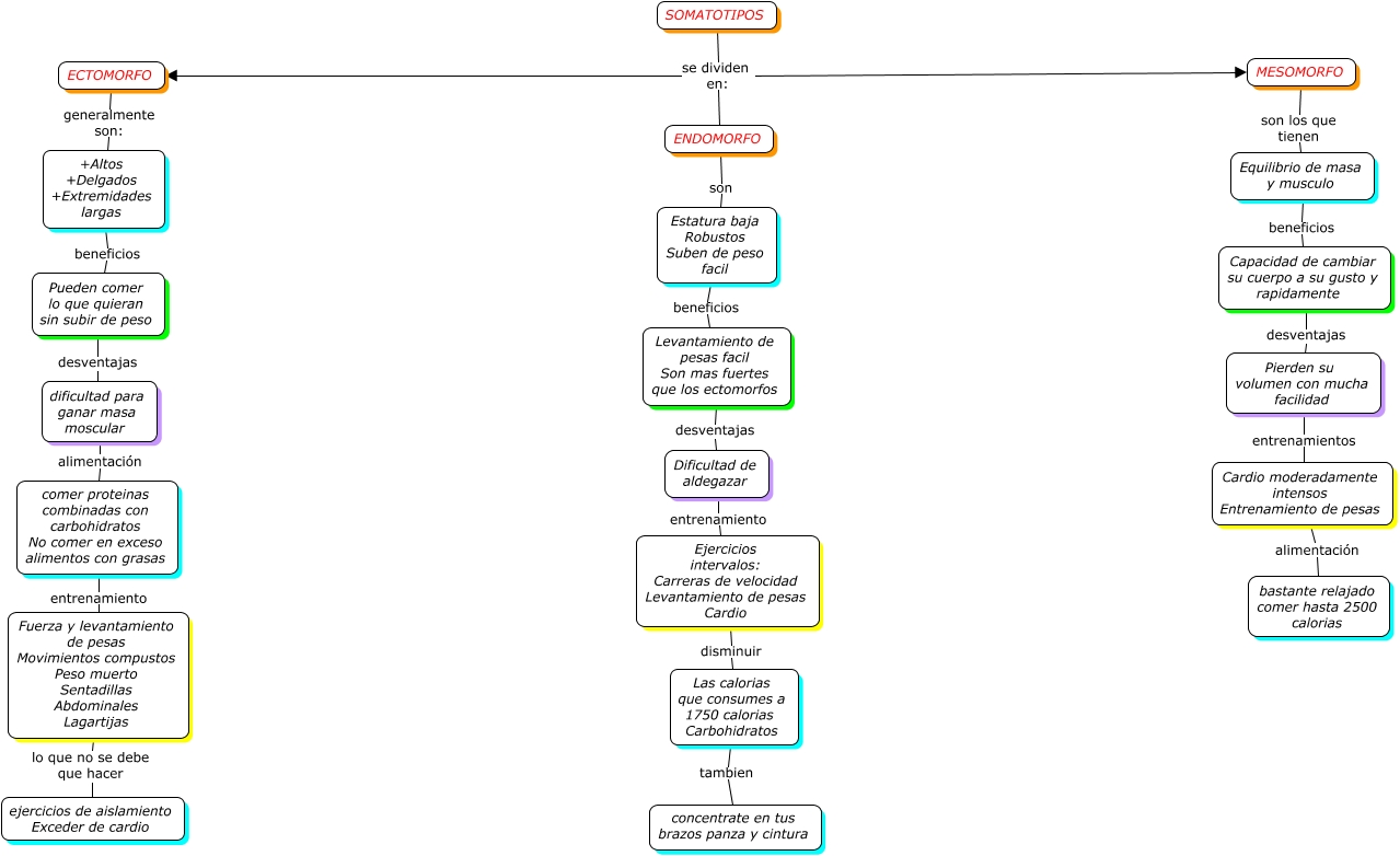
Este Cmap, tiene información relacionada con: SOMATOTIPOS, dificultad para ganar masa moscular alimentación comer proteinas combinadas con carbohidratos No comer en exceso alimentos con grasas, ENDOMORFO son Estatura baja Robustos Suben de peso facil, Fuerza y levantamiento de pesas Movimientos compustos Peso muerto Sentadillas Abdominales Lagartijas lo que no se debe que hacer ejercicios de aislamiento Exceder de cardio, Las calorias que consumes a 1750 calorias Carbohidratos tambien concentrate en tus brazos panza y cintura, Capacidad de cambiar su cuerpo a su gusto y rapidamente desventajas Pierden su volumen con mucha facilidad, SOMATOTIPOS se dividen en: MESOMORFO, SOMATOTIPOS se dividen en: ENDOMORFO, Pierden su volumen con mucha facilidad entrenamientos Cardio moderadamente intensos Entrenamiento de pesas, Cardio moderadamente intensos Entrenamiento de pesas alimentación bastante relajado comer hasta 2500 calorias, Ejercicios intervalos: Carreras de velocidad Levantamiento de pesas Cardio disminuir Las calorias que consumes a 1750 calorias Carbohidratos, Estatura baja Robustos Suben de peso facil beneficios Levantamiento de pesas facil Son mas fuertes que los ectomorfos, Equilibrio de masa y musculo beneficios Capacidad de cambiar su cuerpo a su gusto y rapidamente, SOMATOTIPOS se dividen en: ECTOMORFO, ECTOMORFO generalmente son: +Altos +Delgados +Extremidades largas, MESOMORFO son los que tienen Equilibrio de masa y musculo, +Altos +Delgados +Extremidades largas beneficios Pueden comer lo que quieran sin subir de peso, Dificultad de aldegazar entrenamiento Ejercicios intervalos: Carreras de velocidad Levantamiento de pesas Cardio, Pueden comer lo que quieran sin subir de peso desventajas dificultad para ganar masa moscular, comer proteinas combinadas con carbohidratos No comer en exceso alimentos con grasas entrenamiento Fuerza y levantamiento de pesas Movimientos compustos Peso muerto Sentadillas Abdominales Lagartijas, Levantamiento de pesas facil Son mas fuertes que los ectomorfos desventajas Dificultad de aldegazar