WARNING:
JavaScript is turned OFF. None of the links on this concept map will
work until it is reactivated.
If you need help turning JavaScript On, click here.
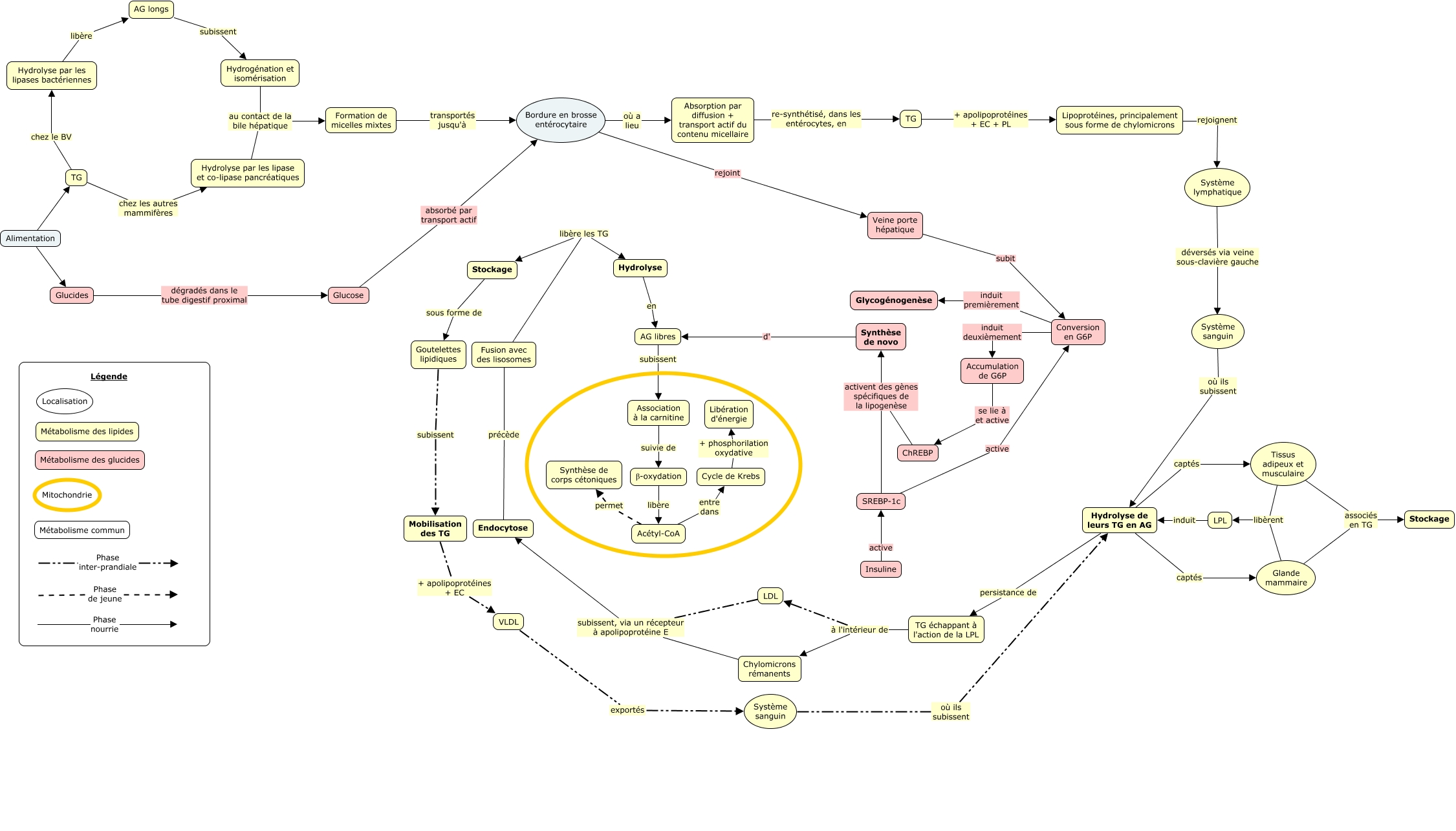
Cette carte de concepts créée avec IHMC CmapTools traite de: Schéma général - mammifères 2, SREBP-1c activent des gènes spécifiques de la lipogenèse Synthèse de novo, Tissus adipeux et musculaire associés en TG Stockage, LDL subissent, via un récepteur à apolipoprotéine E Endocytose, Glande mammaire libèrent LPL, Phase inter-prandiale, Goutelettes lipidiques subissent Mobilisation des TG, Glucides dégradés dans le tube digestif proximal Glucose, Formation de micelles mixtes transportés jusqu'à Bordure en brosse entérocytaire, Hydrolyse par les lipases bactériennes libère AG longs, TG chez les autres mammifères Hydrolyse par les lipase et co-lipase pancréatiques, Veine porte hépatique subit Conversion en G6P, Synthèse de novo d' AG libres, Endocytose précède Fusion avec des lisosomes, AG libres subissent Association à la carnitine, Phase de jeune, Cycle de Krebs + phosphorilation oxydative Libération d'énergie, Fusion avec des lisosomes libère les TG Hydrolyse, Système sanguin où ils subissent Hydrolyse de leurs TG en AG, Glucose absorbé par transport actif Bordure en brosse entérocytaire, TG échappant à l'action de la LPL à l'intérieur de Chylomicrons rémanents