WARNING:
JavaScript is turned OFF. None of the links on this concept map will
work until it is reactivated.
If you need help turning JavaScript On, click here.
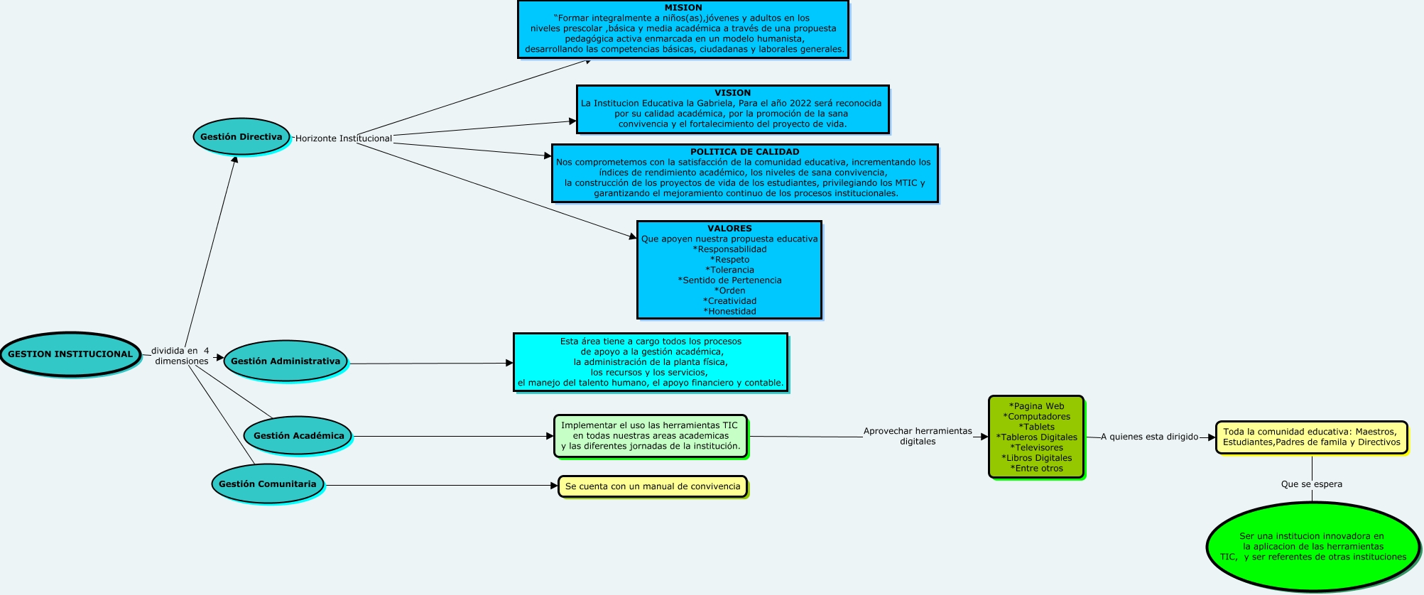
Este Cmap, tiene información relacionada con: mapayeny, GESTION INSTITUCIONAL dividida en 4 dimensiones Gestión Administrativa, Gestión Administrativa ???? Esta área tiene a cargo todos los procesos de apoyo a la gestión académica, la administración de la planta física, los recursos y los servicios, el manejo del talento humano, el apoyo financiero y contable., Gestión Académica ???? Implementar el uso las herramientas TIC en todas nuestras areas academicas y las diferentes jornadas de la institución., Gestión Comunitaria ???? Se cuenta con un manual de convivencia, Implementar el uso las herramientas TIC en todas nuestras areas academicas y las diferentes jornadas de la institución. Aprovechar herramientas digitales *Pagina Web *Computadores *Tablets *Tableros Digitales *Televisores *Libros Digitales *Entre otros, GESTION INSTITUCIONAL dividida en 4 dimensiones Gestión Comunitaria, *Pagina Web *Computadores *Tablets *Tableros Digitales *Televisores *Libros Digitales *Entre otros A quienes esta dirigido Toda la comunidad educativa: Maestros, Estudiantes,Padres de famila y Directivos, Gestión Directiva Horizonte Institucional VISION La Institucion Educativa la Gabriela, Para el año 2022 será reconocida por su calidad académica, por la promoción de la sana convivencia y el fortalecimiento del proyecto de vida., GESTION INSTITUCIONAL dividida en 4 dimensiones Gestión Directiva, Gestión Directiva Horizonte Institucional POLITICA DE CALIDAD Nos comprometemos con la satisfacción de la comunidad educativa, incrementando los índices de rendimiento académico, los niveles de sana convivencia, la construcción de los proyectos de vida de los estudiantes, privilegiando los MTIC y garantizando el mejoramiento continuo de los procesos institucionales., GESTION INSTITUCIONAL dividida en 4 dimensiones Gestión Académica, Gestión Directiva Horizonte Institucional VALORES Que apoyen nuestra propuesta educativa *Responsabilidad *Respeto *Tolerancia *Sentido de Pertenencia *Orden *Creatividad *Honestidad, Toda la comunidad educativa: Maestros, Estudiantes,Padres de famila y Directivos Que se espera Ser una institucion innovadora en la aplicacion de las herramientas TIC, y ser referentes de otras instituciones, Gestión Directiva Horizonte Institucional MISION “Formar integralmente a niños(as),jóvenes y adultos en los niveles prescolar ,básica y media académica a través de una propuesta pedagógica activa enmarcada en un modelo humanista, desarrollando las competencias básicas, ciudadanas y laborales generales.