WARNING:
JavaScript is turned OFF. None of the links on this concept map will
work until it is reactivated.
If you need help turning JavaScript On, click here.
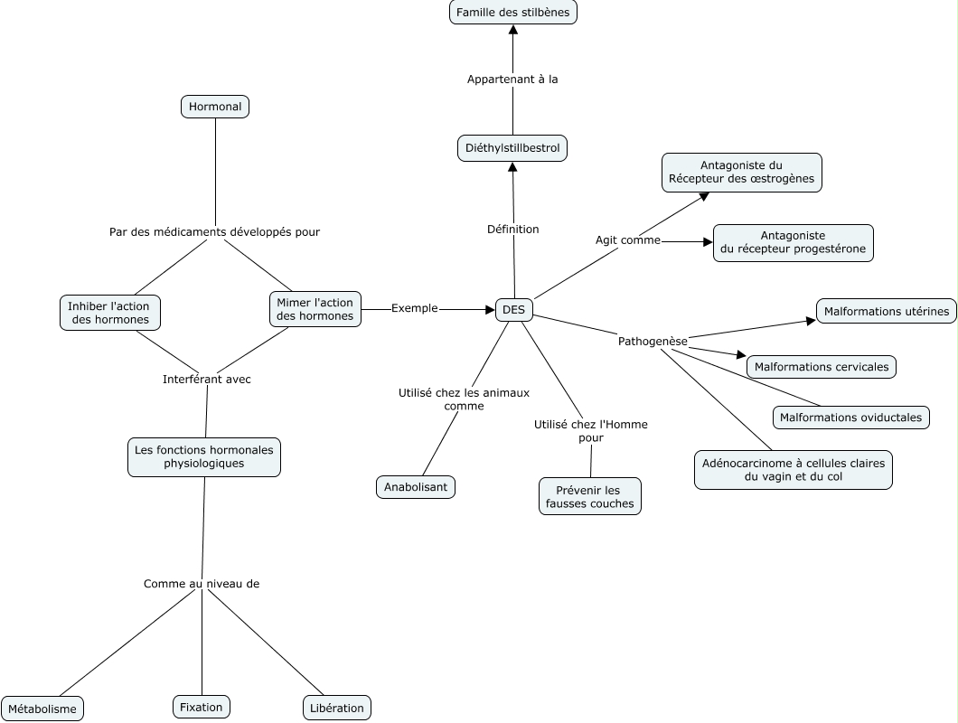
Cette carte de concepts créée avec IHMC CmapTools traite de: Hormonal, Mimer l'action des hormones Exemple DES, Inhiber l'action des hormones Interférant avec Les fonctions hormonales physiologiques, DES Utilisé chez les animaux comme Anabolisant, DES Agit comme Antagoniste du Récepteur des œstrogènes, Les fonctions hormonales physiologiques Comme au niveau de Fixation, DES Pathogenèse Adénocarcinome à cellules claires du vagin et du col, DES Définition Diéthylstillbestrol, Les fonctions hormonales physiologiques Comme au niveau de Libération, Hormonal Par des médicaments développés pour Mimer l'action des hormones, Mimer l'action des hormones Interférant avec Les fonctions hormonales physiologiques, Hormonal Par des médicaments développés pour Inhiber l'action des hormones, DES Pathogenèse Malformations oviductales, DES Utilisé chez l'Homme pour Prévenir les fausses couches, DES Pathogenèse Malformations utérines, Diéthylstillbestrol Appartenant à la Famille des stilbènes, DES Pathogenèse Malformations cervicales, DES Agit comme Antagoniste du récepteur progestérone, Les fonctions hormonales physiologiques Comme au niveau de Métabolisme