WARNING:
JavaScript is turned OFF. None of the links on this concept map will
work until it is reactivated.
If you need help turning JavaScript On, click here.
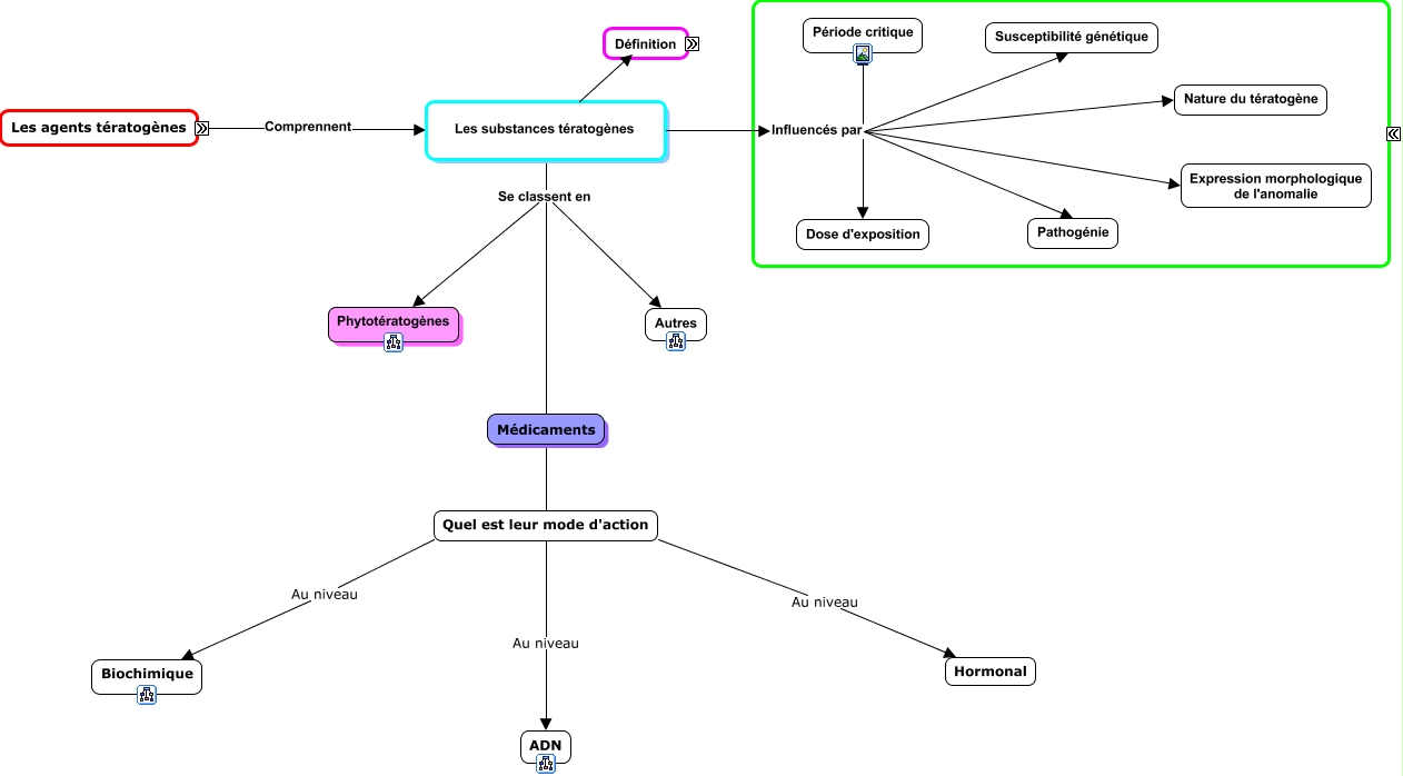
Cette carte de concepts créée avec IHMC CmapTools traite de: Sans titre V, Quel est leur mode d'action Au niveau Hormonal, Les substances tératogènes Se classent en Médicaments, Quel est leur mode d'action Au niveau Biochimique, Médicaments Quel est leur mode d'action, Les substances tératogènes Influencés par Susceptibilité génétique, Les substances tératogènes Qu'est ce que c'est ? Une substance tératogène est une substance capable de provoquer une malformation embryonnaire par perturbation de l’organogenèse. Teratos = monstres Genos = originie, Les substances tératogènes Se classent en Autres, Les agents tératogènes Mais aussi Agents infectieux, Les agents tératogènes Mais aussi Agents physiques, Les agents tératogènes Comprennent Les substances tératogènes, Les substances tératogènes Influencés par Période critique, Les substances tératogènes Influencés par Nature du tératogène, Les substances tératogènes Se classent en Phytotératogènes, Quel est leur mode d'action Au niveau ADN, Agents physiques Exemples Radiation ionisante Hyperthermie Traumatismes mécaniques, Les substances tératogènes Influencés par Dose d'exposition, Agents infectieux Exemples Bactéries, Agents infectieux Exemples Bactéries, Agents infectieux Exemples Parasites, Les substances tératogènes Influencés par Pathogénie