WARNING:
JavaScript is turned OFF. None of the links on this concept map will
work until it is reactivated.
If you need help turning JavaScript On, click here.
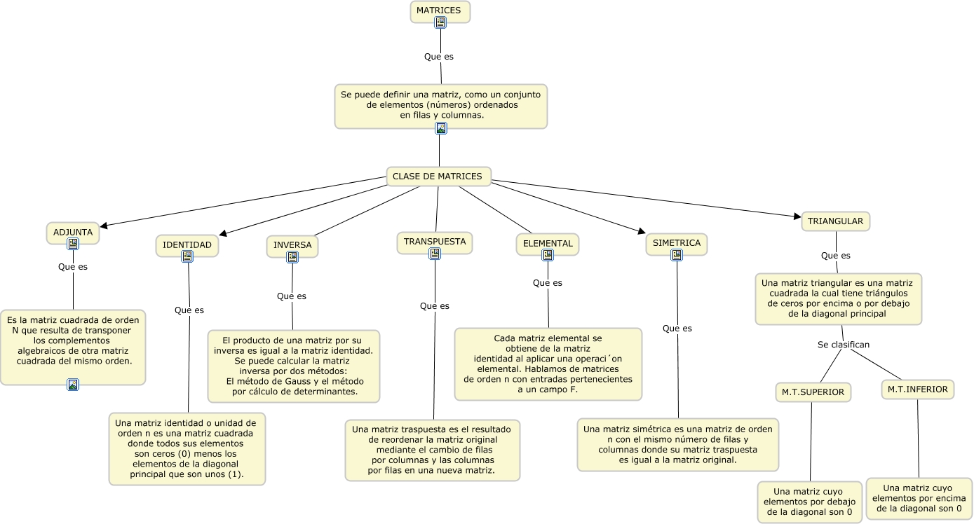
Este Cmap, tiene información relacionada con: matrices, CLASE DE MATRICES ???? TRANSPUESTA, TRIANGULAR Que es Una matriz triangular es una matriz cuadrada la cual tiene triángulos de ceros por encima o por debajo de la diagonal principal, INVERSA Que es El producto de una matriz por su inversa es igual a la matriz identidad. Se puede calcular la matriz inversa por dos métodos: El método de Gauss y el método por cálculo de determinantes., CLASE DE MATRICES ???? ELEMENTAL, Una matriz triangular es una matriz cuadrada la cual tiene triángulos de ceros por encima o por debajo de la diagonal principal Se clasifican M.T.INFERIOR, MATRICES Que es Se puede definir una matriz, como un conjunto de elementos (números) ordenados en filas y columnas., CLASE DE MATRICES ???? TRIANGULAR, CLASE DE MATRICES ???? INVERSA, ELEMENTAL Que es Cada matriz elemental se obtiene de la matriz identidad al aplicar una operaci´on elemental. Hablamos de matrices de orden n con entradas pertenecientes a un campo F., Se puede definir una matriz, como un conjunto de elementos (números) ordenados en filas y columnas. ???? CLASE DE MATRICES, ADJUNTA Que es Es la matriz cuadrada de orden N que resulta de transponer los complementos algebraicos de otra matriz cuadrada del mismo orden., CLASE DE MATRICES ???? SIMETRICA, IDENTIDAD Que es Una matriz identidad o unidad de orden n es una matriz cuadrada donde todos sus elementos son ceros (0) menos los elementos de la diagonal principal que son unos (1)., TRANSPUESTA Que es Una matriz traspuesta es el resultado de reordenar la matriz original mediante el cambio de filas por columnas y las columnas por filas en una nueva matriz., M.T.INFERIOR ???? Una matriz cuyo elementos por encima de la diagonal son 0, Una matriz triangular es una matriz cuadrada la cual tiene triángulos de ceros por encima o por debajo de la diagonal principal Se clasifican M.T.SUPERIOR, CLASE DE MATRICES ???? IDENTIDAD, CLASE DE MATRICES ???? ADJUNTA, SIMETRICA Que es Una matriz simétrica es una matriz de orden n con el mismo número de filas y columnas donde su matriz traspuesta es igual a la matriz original., M.T.SUPERIOR ???? Una matriz cuyo elementos por debajo de la diagonal son 0