WARNING:
JavaScript is turned OFF. None of the links on this concept map will
work until it is reactivated.
If you need help turning JavaScript On, click here.
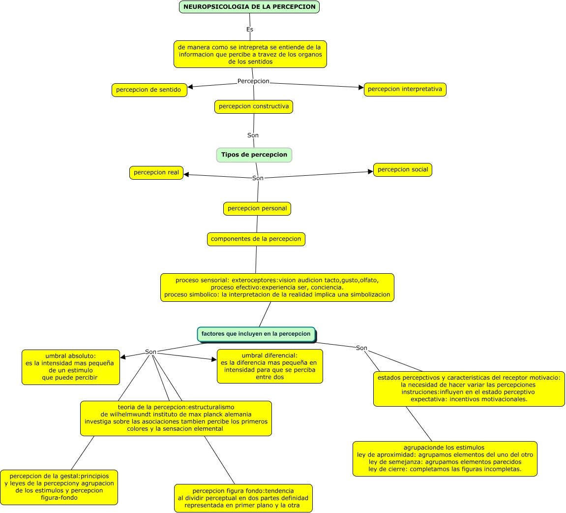
Este Cmap, tiene información relacionada con: ana (2).cmap, factores que incluyen en la percepcion Son teoria de la percepcion:estructuralismo de wilhelmwundt instituto de max planck alemania investiga sobre las asociaciones tambien percibe los primeros colores y la sensacion elemental, NEUROPSICOLOGIA DE LA PERCEPCION Es de manera como se intrepreta se entiende de la informacion que percibe a travez de los organos de los sentidos, factores que incluyen en la percepcion Son agrupacionde los estimulos ley de aproximidad: agrupamos elementos del uno del otro ley de semejanza: agrupamos elementos parecidos ley de cierre: completamos las figuras incompletas., de manera como se intrepreta se entiende de la informacion que percibe a travez de los organos de los sentidos Percepcion percepcion de sentido, factores que incluyen en la percepcion Son percepcion de la gestal:principios y leyes de la percepciony agrupacion de los estimulos y percepcion figura-fondo, factores que incluyen en la percepcion Son umbral absoluto: es la intensidad mas pequeña de un estimulo que puede percibir, factores que incluyen en la percepcion Son estados percepctivos y caracteristicas del receptor motivacio: la necesidad de hacer variar las percepciones instruciones:influyen en el estado perceptivo expectativa: incentivos motivacionales., de manera como se intrepreta se entiende de la informacion que percibe a travez de los organos de los sentidos Percepcion percepcion constructiva, percepcion constructiva Son Tipos de percepcion, factores que incluyen en la percepcion Son percepcion figura fondo:tendencia al dividir perceptual en dos partes definidad representada en primer plano y la otra, Tipos de percepcion Son percepcion personal, factores que incluyen en la percepcion Son umbral diferencial: es la diferencia mas pequeña en intensidad para que se perciba entre dos, percepcion personal ???? componentes de la percepcion, componentes de la percepcion Son proceso sensorial: exteroceptores:vision audicion tacto,gusto,olfato, proceso efectivo:experiencia ser, conciencia. proceso simbolico: la interpretacion de la realidad implica una simbolizacion, Tipos de percepcion Son percepcion real, de manera como se intrepreta se entiende de la informacion que percibe a travez de los organos de los sentidos Percepcion percepcion interpretativa, proceso sensorial: exteroceptores:vision audicion tacto,gusto,olfato, proceso efectivo:experiencia ser, conciencia. proceso simbolico: la interpretacion de la realidad implica una simbolizacion ???? factores que incluyen en la percepcion, Tipos de percepcion Son percepcion social