WARNING:
JavaScript is turned OFF. None of the links on this concept map will
work until it is reactivated.
If you need help turning JavaScript On, click here.
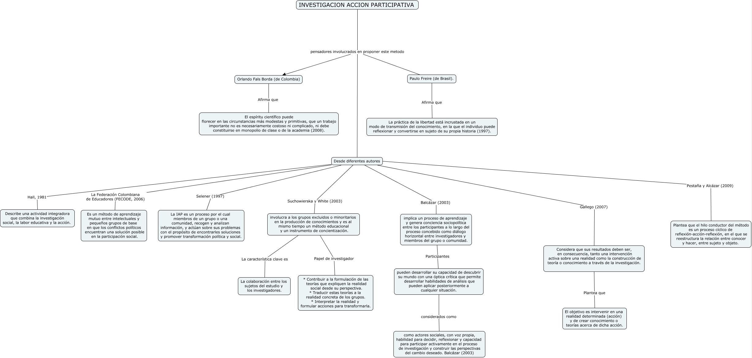
Este Cmap, tiene información relacionada con: IAP MAPA, Desde diferentes autores Balcázar (2003) implica un proceso de aprendizaje y genera conciencia sociopolítica entre los participantes a lo largo del proceso concebido como diálogo horizontal entre investigadores y miembros del grupo o comunidad., Considera que sus resultados deben ser, en consecuencia, tanto una intervención activa sobre una realidad como la construcción de teoría o conocimiento a través de la investigación. Plantea que El objetivo es intervenir en una realidad determinada (acción) y de crear conocimiento o teorías acerca de dicha acción., Desde diferentes autores La Federación Colombiana de Educadores (FECODE, 2006) Es un método de aprendizaje mutuo entre intelectuales y pequeños grupos de base en que los conflictos políticos encuentran una solución posible en la participación social., Orlando Fals Borda (de Colombia) Afirma que El espíritu científico puede florecer en las circunstancias más modestas y primitivas, que un trabajo importante no es necesariamente costoso ni complicado, ni debe constituirse en monopolio de clase o de la academia (2008)., Desde diferentes autores Suchowierska y White (2003) involucra a los grupos excluidos o minoritarios en la producción de conocimientos y es al mismo tiempo un método educacional y un instrumento de concientización., involucra a los grupos excluidos o minoritarios en la producción de conocimientos y es al mismo tiempo un método educacional y un instrumento de concientización. Papel de investigador * Contribuir a la formulación de las teorías que expliquen la realidad social desde su perspectiva. * Traducir estas teorías a la realidad concreta de los grupos. * Interpretar la realidad y formular acciones para transformarla., implica un proceso de aprendizaje y genera conciencia sociopolítica entre los participantes a lo largo del proceso concebido como diálogo horizontal entre investigadores y miembros del grupo o comunidad. Participantes pueden desarrollar su capacidad de descubrir su mundo con una óptica crítica que permite desarrollar habilidades de análisis que pueden aplicar posteriormente a cualquier situación., Desde diferentes autores Hall, 1981 Describe una actividad integradora que combina la investigación social, la labor educativa y la acción., involucra a los grupos excluidos o minoritarios en la producción de conocimientos y es al mismo tiempo un método educacional y un instrumento de concientización. La característica clave es La colaboración entre los sujetos del estudio y los investigadores., INVESTIGACION ACCION PARTICIPATIVA pensadores involucrados en proponer este metodo Paulo Freire (de Brasil)., INVESTIGACION ACCION PARTICIPATIVA pensadores involucrados en proponer este metodo Orlando Fals Borda (de Colombia), INVESTIGACION ACCION PARTICIPATIVA pensadores involucrados en proponer este metodo Desde diferentes autores, pueden desarrollar su capacidad de descubrir su mundo con una óptica crítica que permite desarrollar habilidades de análisis que pueden aplicar posteriormente a cualquier situación. considerados como como actores sociales, con voz propia, habilidad para decidir, reflexionar y capacidad para participar activamente en el proceso de investigación y construir las perspectivas del cambio deseado. Balcázar (2003), Desde diferentes autores Gallego (2007) Considera que sus resultados deben ser, en consecuencia, tanto una intervención activa sobre una realidad como la construcción de teoría o conocimiento a través de la investigación., Paulo Freire (de Brasil). Afirma que La práctica de la libertad está incrustada en un modo de transmisión del conocimiento, en la que el individuo puede reflexionar y convertirse en sujeto de su propia historia (1997)., Desde diferentes autores Selener (1997) La IAP es un proceso por el cual miembros de un grupo o una comunidad, recogen y analizan información, y actúan sobre sus problemas con el propósito de encontrarles soluciones y promover transformación política y social., Desde diferentes autores Pestaña y Alcázar (2009) Plantea que el hilo conductor del método es un proceso cíclico de reflexión-acción-reflexión, en el que se reestructura la relación entre conocer y hacer, entre sujeto y objeto.