WARNING:
JavaScript is turned OFF. None of the links on this concept map will
work until it is reactivated.
If you need help turning JavaScript On, click here.
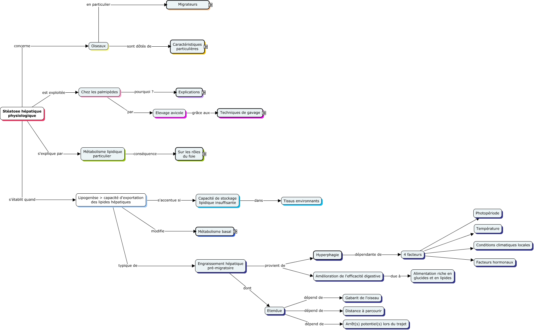
Cette carte de concepts créée avec IHMC CmapTools traite de: Stéatose physiologique, Migrateurs tels que Echasse blanche, Aptitude Naturelle, Stéatose hépatique physiologique s'explique par Métabolisme lipidique particulier, 4 facteurs Température, Chez les palmipèdes par Elevage avicole, Engraissement hépatique pré-migratoire dont Etendue, Poids x 10 en seulement 15 jours de gavage, Prise alimentaire nulle mais Prise de boisson abondante, Entretien de l'organisme au repos sans Activité physique, Sur les rôles du foie permet au foie d'être 1er organe de passage, Technique de gavage mais Contestée pour des raisons éthiques, Hyperphagie dépendante de 4 facteurs, Principal lieu de stockage lipidique chez les Gallinacés, Alternatives en discussion dans Fabrication de modèles, Lipogenèse > capacité d'exportation des lipides hépatiques typique de Engraissement hépatique pré-migratoire, Technique de gavage permet Production de foie gras, Gallinacés tels que Dinde, poulet, caille, faisan, Absence de sécrétion d'adipocytokines pro-inflammatoires donc Peu d'inflammation hépatique, Intense car Poids x 10, Migrateurs car Besoins énergétiques importants