WARNING:
JavaScript is turned OFF. None of the links on this concept map will
work until it is reactivated.
If you need help turning JavaScript On, click here.
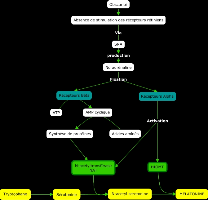
Cette carte de concepts créée avec IHMC CmapTools traite de: Synthèse de la mélatonine, Noradrénaline Fixation Récepteurs Alpha, Tryptophane Sérotonine, N-acétyltransférase NAT N-acetyl serotonine, HIOMT MELATONINE, SNA production Noradrénaline, Synthèse de protéines N-acétyltransférase NAT, Sérotonine N-acetyl serotonine, N-acetyl serotonine MELATONINE, Acides aminés Synthèse de protéines, Noradrénaline Fixation Récepteurs Bêta, ATP AMP cyclique, Récepteurs Alpha Activation N-acétyltransférase NAT, Récepteurs Alpha Activation HIOMT, Absence de stimulation des récepteurs rétiniens Via SNA, Obscurité Absence de stimulation des récepteurs rétiniens