WARNING:
JavaScript is turned OFF. None of the links on this concept map will
work until it is reactivated.
If you need help turning JavaScript On, click here.
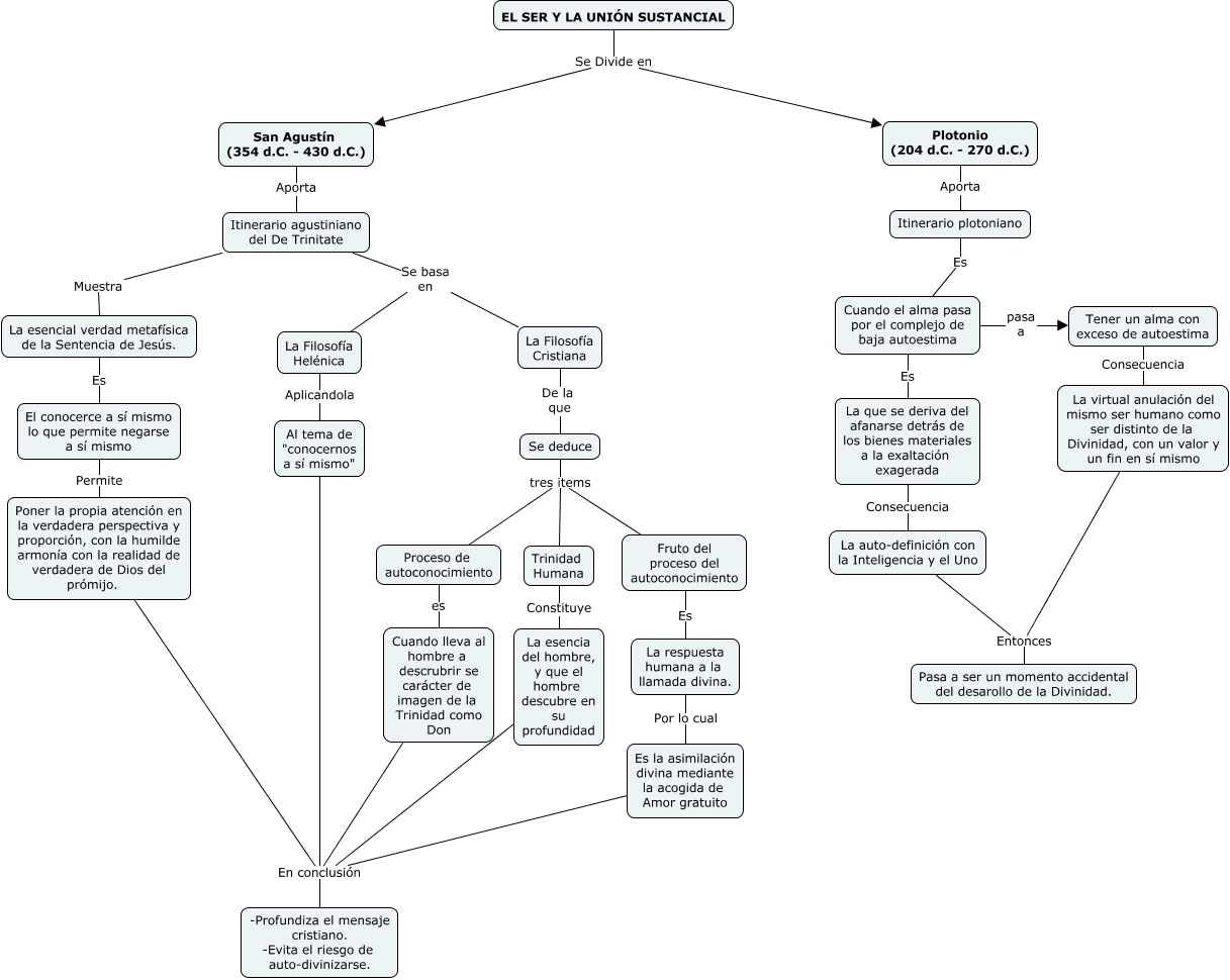
Este Cmap, tiene información relacionada con: eL SER Y LA UNIÓN SUSTANCIAL, Poner la propia atención en la verdadera perspectiva y proporción, con la humilde armonía con la realidad de verdadera de Dios del prómijo. En conclusión -Profundiza el mensaje cristiano. -Evita el riesgo de auto-divinizarse., Fruto del proceso del autoconocimiento Es La respuesta humana a la llamada divina., Cuando el alma pasa por el complejo de baja autoestima pasa a Tener un alma con exceso de autoestima, EL SER Y LA UNIÓN SUSTANCIAL Se Divide en San Agustín (354 d.C. - 430 d.C.), Itinerario agustiniano del De Trinitate Se basa en La Filosofía Helénica, La esencial verdad metafísica de la Sentencia de Jesús. Es El conocerce a sí mismo lo que permite negarse a sí mismo, Es la asimilación divina mediante la acogida de Amor gratuito En conclusión -Profundiza el mensaje cristiano. -Evita el riesgo de auto-divinizarse., Plotonio (204 d.C. - 270 d.C.) Aporta Itinerario plotoniano, Se deduce tres items Proceso de autoconocimiento, La Filosofía Cristiana De la que Se deduce, La respuesta humana a la llamada divina. Por lo cual Es la asimilación divina mediante la acogida de Amor gratuito, Itinerario agustiniano del De Trinitate Muestra La esencial verdad metafísica de la Sentencia de Jesús., Trinidad Humana Constituye La esencia del hombre, y que el hombre descubre en su profundidad, La que se deriva del afanarse detrás de los bienes materiales a la exaltación exagerada Consecuencia La auto-definición con la Inteligencia y el Uno, Se deduce tres items Fruto del proceso del autoconocimiento, EL SER Y LA UNIÓN SUSTANCIAL Se Divide en Plotonio (204 d.C. - 270 d.C.), Tener un alma con exceso de autoestima Consecuencia La virtual anulación del mismo ser humano como ser distinto de la Divinidad, con un valor y un fin en sí mismo, La virtual anulación del mismo ser humano como ser distinto de la Divinidad, con un valor y un fin en sí mismo Entonces Pasa a ser un momento accidental del desarollo de la Divinidad., Se deduce tres items Trinidad Humana, Itinerario plotoniano Es Cuando el alma pasa por el complejo de baja autoestima