WARNING:
JavaScript is turned OFF. None of the links on this concept map will
work until it is reactivated.
If you need help turning JavaScript On, click here.
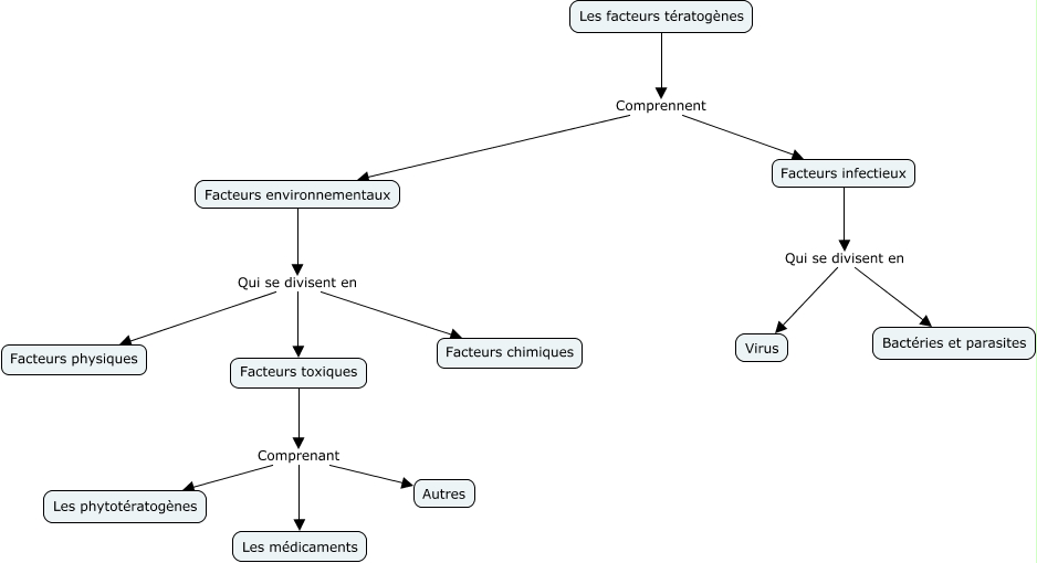
Cette carte de concepts créée avec IHMC CmapTools traite de: Sans titre 3, Les facteurs tératogènes Comprennent Facteurs environnementaux, Les facteurs tératogènes Comprennent Facteurs infectieux, Facteurs toxiques Comprenant Autres, Facteurs toxiques Comprenant Les médicaments, Facteurs toxiques Comprenant Les phytotératogènes, Facteurs environnementaux Qui se divisent en Facteurs toxiques, Facteurs environnementaux Qui se divisent en Facteurs chimiques, Facteurs infectieux Qui se divisent en Bactéries et parasites, Facteurs environnementaux Qui se divisent en Facteurs physiques, Facteurs infectieux Qui se divisent en Virus