WARNING:
JavaScript is turned OFF. None of the links on this concept map will
work until it is reactivated.
If you need help turning JavaScript On, click here.
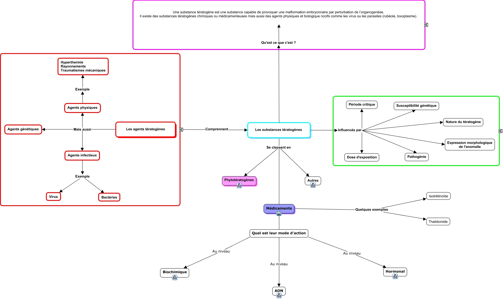
Cette carte de concepts créée avec IHMC CmapTools traite de: Sans titre 2, Les substances tératogènes Qu'est ce que c'est ? Une substance tératogène est une substance capable de provoquer une malformation embryonnaire par perturbation de l’organogenèse. Il existe des substances tératogènes chimiques ou médicamenteuses mais aussi des agents physiques et biologique nocifs comme les virus ou les parasites (rubéole, toxoplasme)., Agents infectieux Exemple Bactéries, Les substances tératogènes Se classent en Médicaments, Les substances tératogènes Influencés par Pathogénie, Agents infectieux Exemple Virus, Les agents tératogènes Comprennent Les substances tératogènes, Les substances tératogènes Se classent en Phytotératogènes, Les agents tératogènes Mais aussi Agents génétiques, Les agents tératogènes Mais aussi Agents infectieux, Les substances tératogènes Influencés par Dose d'exposition, Les substances tératogènes Influencés par Période critique, Quel est leur mode d'action Au niveau Hormonal, Les substances tératogènes Influencés par Susceptibilité génétique, Médicaments Quel est leur mode d'action, Quel est leur mode d'action Au niveau ADN, Les agents tératogènes Mais aussi Agents physiques, Médicaments Quelques exemples Isotrétinoïde, Les substances tératogènes Influencés par Expression morphologique de l'anomalie, Quel est leur mode d'action Au niveau Biochimique, Médicaments Quelques exemples Thalidomide