WARNING:
JavaScript is turned OFF. None of the links on this concept map will
work until it is reactivated.
If you need help turning JavaScript On, click here.
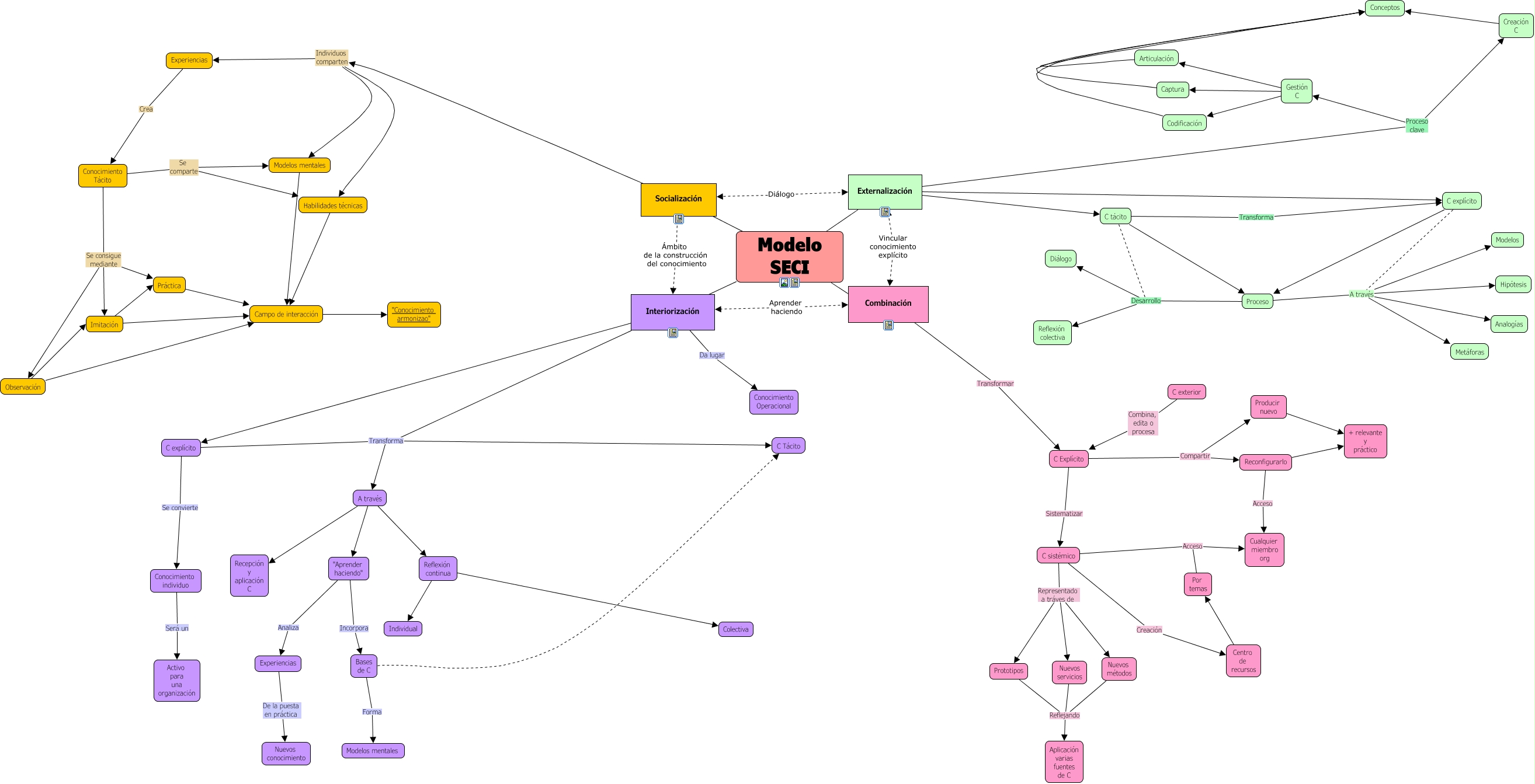
Este Cmap, tiene información relacionada con: Modelo SECI def1, Bases de C Forma Modelos mentales, C tácito Proceso, Interiorización Transforma C Tácito, Creación C Conceptos, C sistémico Representado a tráves de Prototipos, Observación Campo de interacción, Reflexión continua Individual, Externalización Proceso clave Creación C, Proceso A través Hipótesis, Combinación Transformar C Explícito, Gestión C Captura, C sistémico Representado a tráves de Nuevos servicios, Modelo SECI Combinación, Nuevos servicios Reflejando Aplicación varias fuentes de C, C Explícito Compartir Producir nuevo, Producir nuevo + relevante y práctico, C explícito Transforma A través, C tácito Transforma C explícito, Conocimiento Tácito Se comparte Modelos mentales, Experiencias De la puesta en práctica Nuevos conocimiento