WARNING:
JavaScript is turned OFF. None of the links on this concept map will
work until it is reactivated.
If you need help turning JavaScript On, click here.
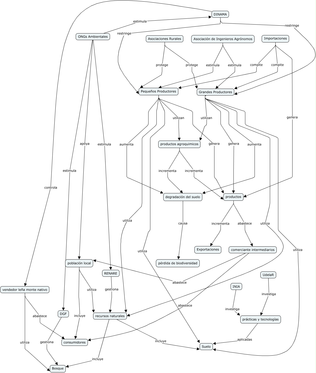
This Concept Map, created with IHMC CmapTools, has information related to: IEGA, RENARE gestiona recursos naturales, comerciante intermediarios abastece población local, ONGs Ambientales estimula RENARE, productos abastece comerciante intermediarios, Pequeños Productores genera productos, UdelaR investiga prácticas y tecnologías, productos agroquimicos incrementa degradación del suelo, DINAMA controla vendedor leña monte nativo, Grandes Productores aumenta degradación del suelo, ONGs Ambientales estimula DINAMA, Pequeños Productores aumenta degradación del suelo, productos agroquimicos incrementa productos, recursos naturales incluye Bosque, prácticas y tecnologías aplicadas Suelo, población local utiliza recursos naturales, Grandes Productores utiliza Suelo, Pequeños Productores utiliza recursos naturales, Grandes Productores utiliza recursos naturales, Asociaciones Rurales protege Grandes Productores, Asociación de Ingenieros Agrónomos estimula Grandes Productores