WARNING:
JavaScript is turned OFF. None of the links on this concept map will
work until it is reactivated.
If you need help turning JavaScript On, click here.
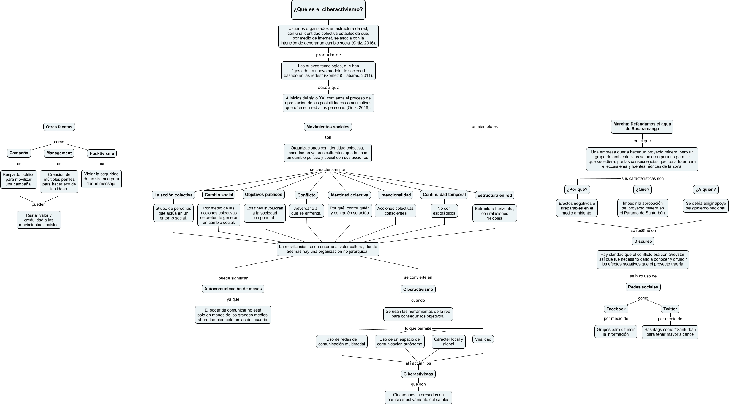
Este Cmap, tiene información relacionada con: Ciberactivimso, Redes sociales como Twitter, Objetivos públicos ???? Los fines involucran a la sociedad en general., Marcha: Defendamos el agua de Bucaramanga en el que Una empresa quería hacer un proyecto minero, pero un grupo de ambientalistas se unieron para no permitir que sucediera, por las consecuencias que iba a traer para el ecosistema y fuentes hídricas de la zona., Management es Creación de múltiples perfiles para hacer eco de las ideas., Ciberactivismo cuando Se usan las herramientas de la red para conseguir los objetivos., Una empresa quería hacer un proyecto minero, pero un grupo de ambientalistas se unieron para no permitir que sucediera, por las consecuencias que iba a traer para el ecosistema y fuentes hídricas de la zona. sus características son ¿A quién?, Adversario al que se enfrenta. ???? La movilización se da entorno al valor cultural, donde además hay una organización no jerárquica ., Discurso ???? Hay claridad que el conflicto era con Greystar, así que fue necesario darlo a conocer y difundir los efectos negativos que el proyecto traería., Uso de redes de comunicación multimodal allí actúan los Ciberactivistas, Una empresa quería hacer un proyecto minero, pero un grupo de ambientalistas se unieron para no permitir que sucediera, por las consecuencias que iba a traer para el ecosistema y fuentes hídricas de la zona. sus características son ¿Por qué?, La acción colectiva ???? Grupo de personas que actúa en un entorno social., Organizaciones con identidad colectiva, basadas en valores culturales, que buscan un cambio político y social con sus acciones. se caracterizan por Identidad colectiva, Organizaciones con identidad colectiva, basadas en valores culturales, que buscan un cambio político y social con sus acciones. se caracterizan por Conflicto, Estructura en red ???? Estructura horizontal, con relaciones flexibles, Hacktivismo es Violar la seguridad de un sistema para dar un mensaje., Acciones colectivas conscientes ???? La movilización se da entorno al valor cultural, donde además hay una organización no jerárquica ., La movilización se da entorno al valor cultural, donde además hay una organización no jerárquica . puede significar Autocomunicación de masas, Organizaciones con identidad colectiva, basadas en valores culturales, que buscan un cambio político y social con sus acciones. se caracterizan por La acción colectiva, Redes sociales como Facebook, Respaldo político para movilizar una campaña. pueden Restar valor y credulidad a los movimientos sociales