WARNING:
JavaScript is turned OFF. None of the links on this concept map will
work until it is reactivated.
If you need help turning JavaScript On, click here.
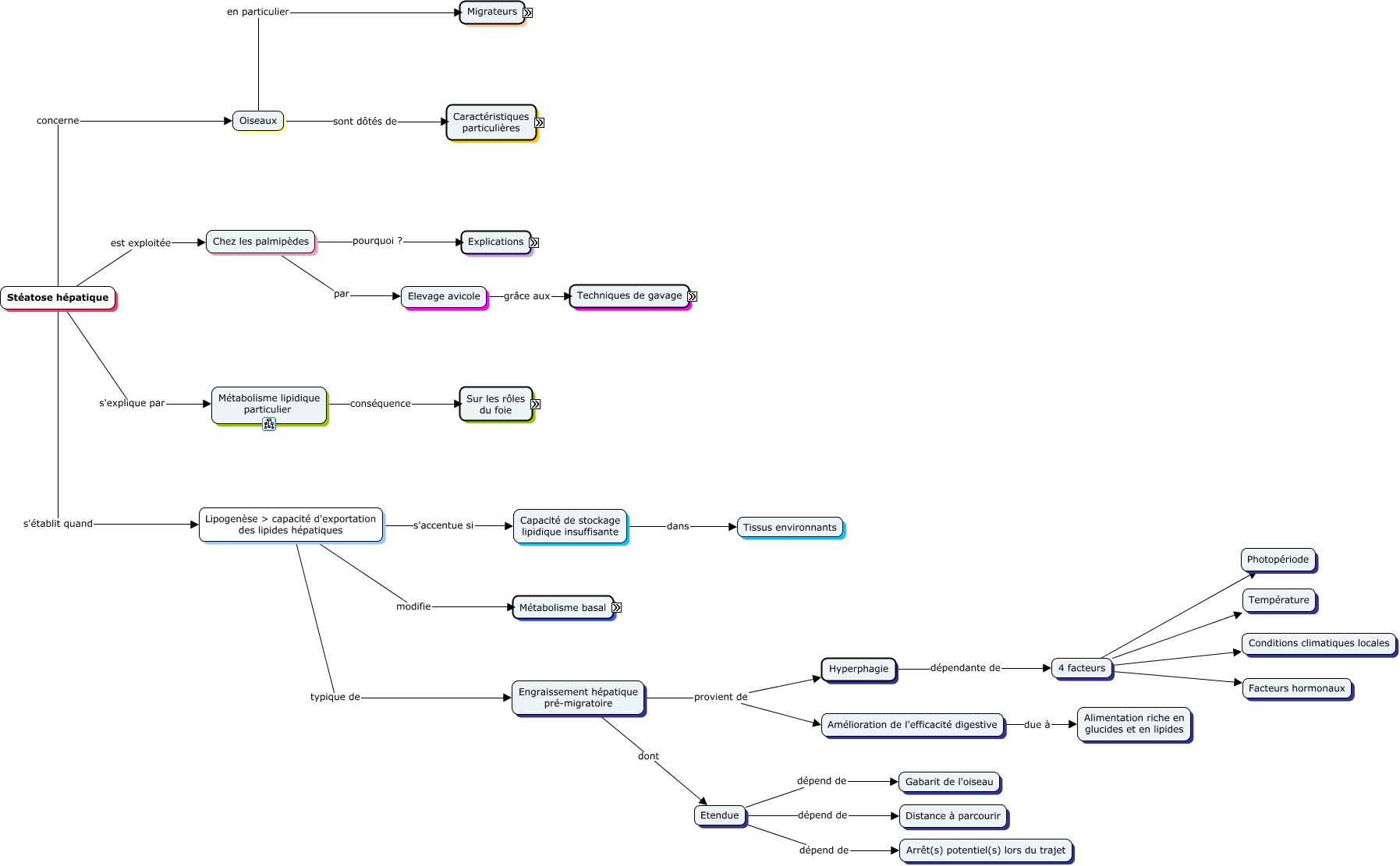
Cette carte de concepts créée avec IHMC CmapTools traite de: Stéatose physiologique, Chez les palmipèdes pourquoi ? Aptitude, Maintien du fonctionnement continu de Pompe cardiaque, Gallinacés tels que Dinde, poulet, caille, faisan, Oiseaux en particulier Migrateurs, Entretien de l'organisme au repos sans Croissance, Aptitude Intense, Poids x 10 en seulement 15 jours de gavage, Amélioration de l'efficacité digestive due à Alimentation riche en glucides et en lipides, Stéatose hépatique s'explique par Métabolisme lipidique particulier, 4 facteurs Température, Lipogenèse > capacité d'exportation des lipides hépatiques modifie Métabolisme basal, Migrateurs tels que Martinet noir, Stéatose hépatique s'établit quand Lipogenèse > capacité d'exportation des lipides hépatiques, Absence de sécrétion d'adipocytokines pro-inflammatoires donc Peu d'inflammation hépatique, Migrateurs tels que Echasse blanche, Palmipèdes qui sont Oiseaux aux pieds palmés, vie aquatique, Alternatives en discussion dans Fabrication de modèles, Riches en glucides et pauvres en lipides et protéines fournissant Grande quantité de précuseurs glucidiques, Maintien du fonctionnement continu de Sécrétions cérébrales, Tissu adipeux est Principal lieu de stockage lipidique