WARNING:
JavaScript is turned OFF. None of the links on this concept map will
work until it is reactivated.
If you need help turning JavaScript On, click here.
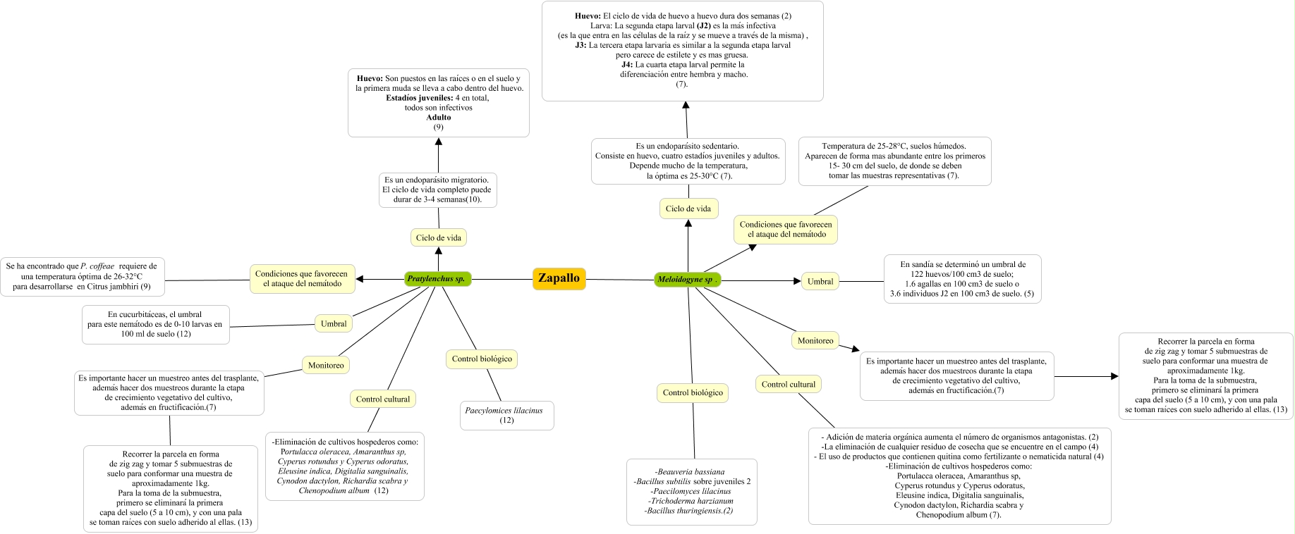
Este Cmap, tiene información relacionada con: mapa nemátodos, Zapallo Meloidogyne sp. Control cultural, Zapallo Meloidogyne sp. Condiciones que favorecen el ataque del nemátodo, Ciclo de vida Es un endoparásito migratorio. El ciclo de vida completo puede durar de 3-4 semanas(10). Huevo: Son puestos en las raíces o en el suelo y la primera muda se lleva a cabo dentro del huevo. Estadíos juveniles: 4 en total, todos son infectivos Adulto (9), Zapallo Meloidogyne sp. Monitoreo, Zapallo Meloidogyne sp. Umbral, Control biológico ???? Paecylomices lilacinus (12), Zapallo Pratylenchus sp. Condiciones que favorecen el ataque del nemátodo, Zapallo Pratylenchus sp. Umbral, Zapallo Pratylenchus sp. Ciclo de vida, Control biológico ???? -Beauveria bassiana -Bacillus subtilissobre juveniles 2 -Paecilomyces lilacinus -Trichoderma harzianum -Bacillus thuringiensis.(2), Control cultural ???? -Eliminación de cultivos hospederos como: Portulacca oleracea, Amaranthus sp, Cyperus rotundus y Cyperus odoratus, Eleusine indica, Digitalia sanguinalis, Cynodon dactylon, Richardia scabra y Chenopodium album (12), Monitoreo ???? Es importante hacer un muestreo antes del trasplante, además hacer dos muestreos durante la etapa de crecimiento vegetativo del cultivo, además en fructificación.(7), Umbral ???? En cucurbitáceas, el umbral para este nemátodo es de 0-10 larvas en 100 ml de suelo (12), Zapallo Pratylenchus sp. Control biológico, Condiciones que favorecen el ataque del nemátodo ???? Temperatura de 25-28°C, suelos húmedos. Aparecen de forma mas abundante entre los primeros 15- 30 cm del suelo, de donde se deben tomar las muestras representativas (7)., Zapallo Pratylenchus sp. Monitoreo, Es importante hacer un muestreo antes del trasplante, además hacer dos muestreos durante la etapa de crecimiento vegetativo del cultivo, además en fructificación.(7) ???? Recorrer la parcela en forma de zig zag y tomar 5 submuestras de suelo para conformar una muestra de aproximadamente 1kg. Para la toma de la submuestra, primero se eliminará la primera capa del suelo (5 a 10 cm), y con una pala se toman raíces con suelo adherido al ellas. (13), Zapallo Meloidogyne sp. Control biológico, Umbral ???? En sandía se determinó un umbral de 122 huevos/100 cm3 de suelo; 1.6 agallas en 100 cm3 de suelo o 3.6 individuos J2 en 100 cm3 de suelo. (5), Ciclo de vida Es un endoparásito sedentario. Consiste en huevo, cuatro estadíos juveniles y adultos. Depende mucho de la temperatura, la óptima es 25-30°C (7). Huevo: El ciclo de vida de huevo a huevo dura dos semanas (2) Larva: La segunda etapa larval (J2) es la más infectiva (es la que entra en las células de la raíz y se mueve a través de la misma) , J3: La tercera etapa larvaria es similar a la segunda etapa larval pero carece de estilete y es mas gruesa. J4: La cuarta etapa larval permite la diferenciación entre hembra y macho. (7).