WARNING:
JavaScript is turned OFF. None of the links on this concept map will
work until it is reactivated.
If you need help turning JavaScript On, click here.
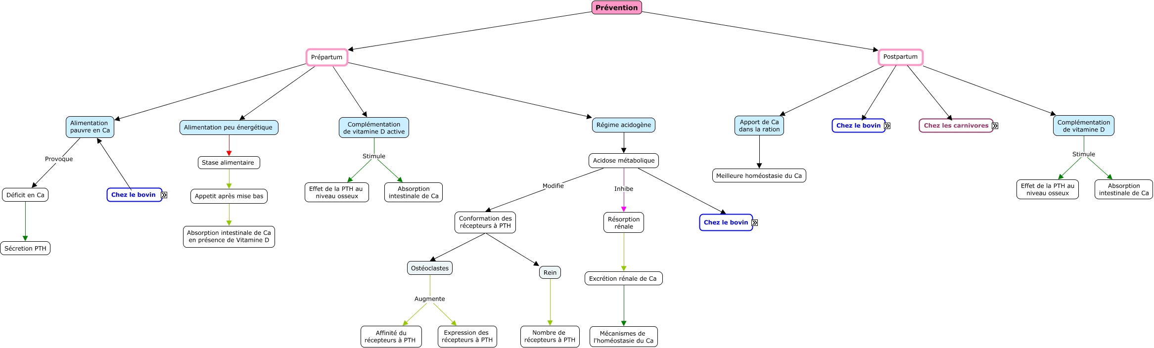
Cette carte de concepts créée avec IHMC CmapTools traite de: Prévention, *DCAD Jusqu'à DCAD positif, Chez les carnivores Pendant 3°-4° semaine, Postpartum Chez les bovins, Chez les bovins *DCAD, Prépartum Alimentation peu énergétique, Chez les carnivores Pendant Début lactation chez les chiennes prédisposées, Excrétion rénale de Ca Meilleure homéostasie du Ca, Administration de Zéolite A Provoque Liaison de Ca, Pi, Mg, Postpartum Complémentation de vitamine D, Acidose métabolique Inhibe Résorption rénale, Résorption rénale Excrétion rénale de Ca, Prépartum Alimentation pauvre en Ca, Acidose métabolique Modifie Conformation des récepteurs à PTH, 3°-4° semaine Mise à disposition de nourriture solide, Ostéoclastes Augmente Expression des récepteurs à PTH, Prévention Prépartum, Prépartum Complémentation de vitamine D active, Complémentation de vitamine D Stimule Effet de la PTH au niveau osseux, Postpartum Apport de Ca dans la ration, Appetit après mise bas Absorption intestinale de Ca en présence de Vitamine D