WARNING:
JavaScript is turned OFF. None of the links on this concept map will
work until it is reactivated.
If you need help turning JavaScript On, click here.
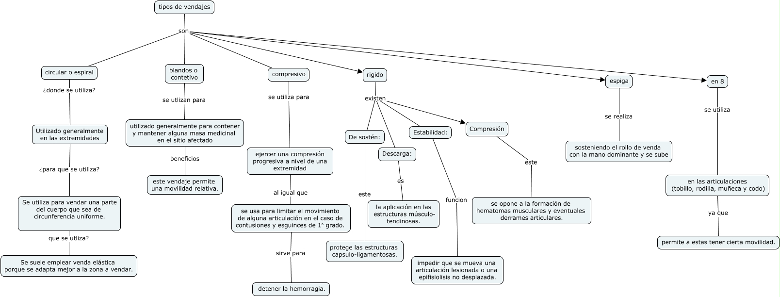
Este Cmap, tiene información relacionada con: tipos de vendajes, en las articulaciones (tobillo, rodilla, muñeca y codo) ya que permite a estas tener cierta movilidad., Se utiliza para vendar una parte del cuerpo que sea de circunferencia uniforme. que se utliza? Se suele emplear venda elástica porque se adapta mejor a la zona a vendar., se usa para limitar el movimiento de alguna articulación en el caso de contusiones y esguinces de 1° grado. sirve para detener la hemorragia., utilizado generalmente para contener y mantener alguna masa medicinal en el sitio afectado beneficios este vendaje permite una movilidad relativa., en 8 se utiliza en las articulaciones (tobillo, rodilla, muñeca y codo), rigido existen Estabilidad:, Utilizado generalmente en las extremidades ¿para que se utiliza? Se utiliza para vendar una parte del cuerpo que sea de circunferencia uniforme., circular o espiral ¿donde se utiliza? Utilizado generalmente en las extremidades, blandos o contetivo se utlizan para utilizado generalmente para contener y mantener alguna masa medicinal en el sitio afectado, compresivo se utiliza para ejercer una compresión progresiva a nivel de una extremidad, Descarga: es la aplicación en las estructuras músculo- tendinosas., Compresión este se opone a la formación de hematomas musculares y eventuales derrames articulares., tipos de vendajes son circular o espiral, Estabilidad: funcion impedir que se mueva una articulación lesionada o una epifisiolisis no desplazada., tipos de vendajes son rigido, tipos de vendajes son espiga, De sostén: este protege las estructuras capsulo-ligamentosas., tipos de vendajes son compresivo, rigido existen De sostén:, tipos de vendajes son en 8