WARNING:
JavaScript is turned OFF. None of the links on this concept map will
work until it is reactivated.
If you need help turning JavaScript On, click here.
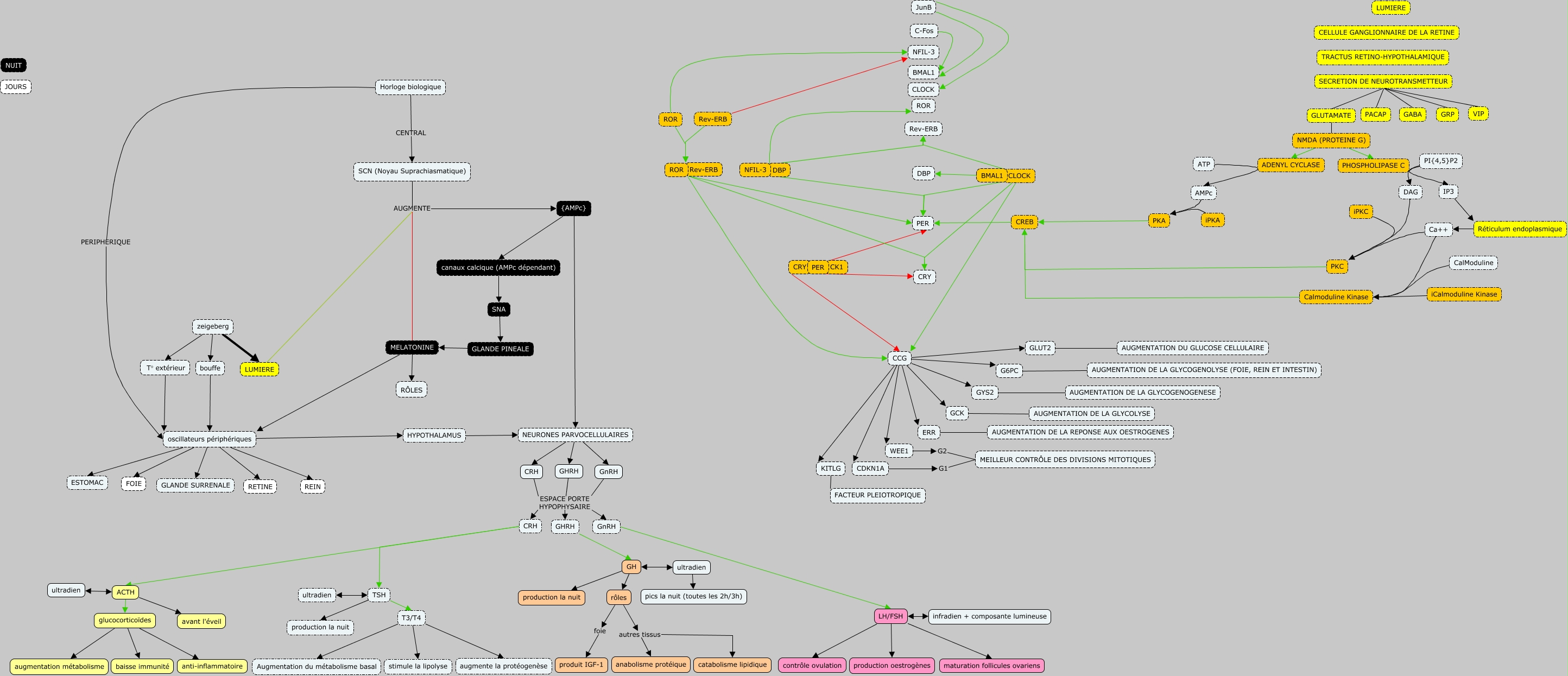
Cette carte de concepts créée avec IHMC CmapTools traite de: horloge biologique, Réticulum endoplasmique ???? Ca++, canaux calcique (AMPc dépendant) SNA, ACTH ultradien, CRH ACTH, JunB CLOCK, NMDA (PROTEINE G) PHOSPHOLIPASE C, NEURONES PARVOCELLULAIRES CRH, NFIL-3 ROR, ROR NFIL-3, glucocorticoïdes anti-inflammatoire, PKA CREB, MELATONINE AUGMENTE {AMPc}, CCG GLUT2, TSH T3/T4, MELATONINE oscillateurs périphériques, LUMIERE AUGMENTE {AMPc}, SCN (Noyau Suprachiasmatique) AUGMENTE {AMPc}, Rev-ERB Rev-ERB, CCG WEE1, KITLG FACTEUR PLEIOTROPIQUE