WARNING:
JavaScript is turned OFF. None of the links on this concept map will
work until it is reactivated.
If you need help turning JavaScript On, click here.
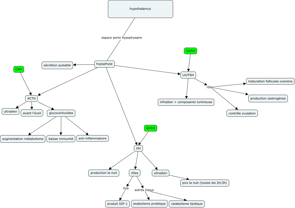
Cette carte de concepts créée avec IHMC CmapTools traite de: brouillon horloge biol, hypophyse LH/FSH, hypophyse GH, ultradien pics la nuit (toutes les 2h/3h), ACTH avant l'éveil, CRH ACTH, LH/FSH rôles production oestrogènes, hypothalamus espace porte hypophysaire hypophyse, rôles autres tissus anabolisme protéique, LH/FSH infradien + composante lumineuse, hypophyse ACTH, hypophyse sécrétion pulsatile, GHRH GH, glucocorticoïdes augmentation métabolisme, rôles autres tissus catabolisme lipidique, rôles foie produit IGF-1, LH/FSH rôles contrôle ovulation, LH/FSH rôles maturation follicules ovariens, ACTH ultradien, GnRH LH/FSH, ACTH glucocorticoïdes