WARNING:
JavaScript is turned OFF. None of the links on this concept map will
work until it is reactivated.
If you need help turning JavaScript On, click here.
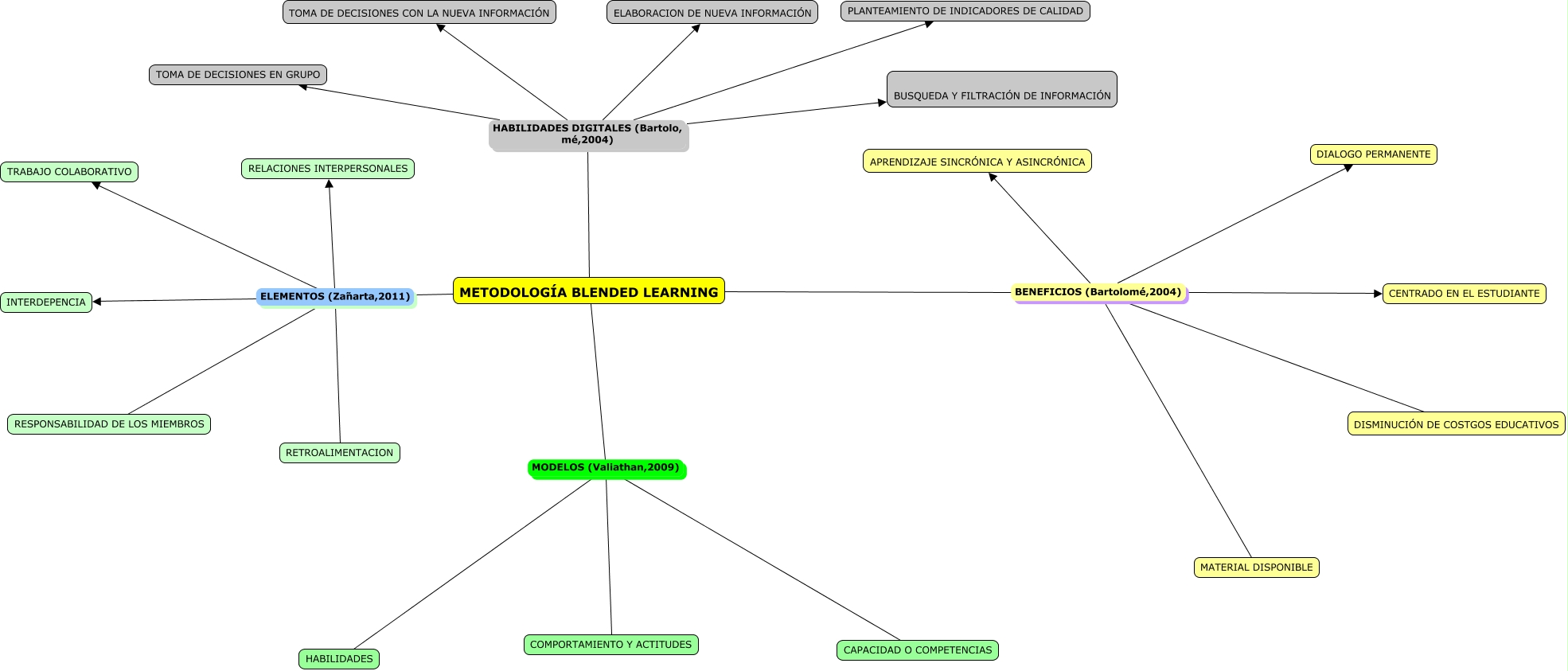
Este Cmap, tiene información relacionada con: BLENDED LEARNING mejorado, METODOLOGÍA BLENDED LEARNING MODELOS (Valiathan,2009) HABILIDADES, METODOLOGÍA BLENDED LEARNING BENEFICIOS (Bartolomé,2004) DIALOGO PERMANENTE, METODOLOGÍA BLENDED LEARNING HABILIDADES DIGITALES (Bartolo, mé,2004) ELABORACION DE NUEVA INFORMACIÓN, METODOLOGÍA BLENDED LEARNING BENEFICIOS (Bartolomé,2004) CENTRADO EN EL ESTUDIANTE, METODOLOGÍA BLENDED LEARNING MODELOS (Valiathan,2009) COMPORTAMIENTO Y ACTITUDES, METODOLOGÍA BLENDED LEARNING HABILIDADES DIGITALES (Bartolo, mé,2004) PLANTEAMIENTO DE INDICADORES DE CALIDAD, METODOLOGÍA BLENDED LEARNING ELEMENTOS (Zañarta,2011) TRABAJO COLABORATIVO, METODOLOGÍA BLENDED LEARNING BENEFICIOS (Bartolomé,2004) APRENDIZAJE SINCRÓNICA Y ASINCRÓNICA, METODOLOGÍA BLENDED LEARNING BENEFICIOS (Bartolomé,2004) MATERIAL DISPONIBLE, METODOLOGÍA BLENDED LEARNING BENEFICIOS (Bartolomé,2004) DISMINUCIÓN DE COSTGOS EDUCATIVOS, METODOLOGÍA BLENDED LEARNING HABILIDADES DIGITALES (Bartolo, mé,2004) BUSQUEDA Y FILTRACIÓN DE INFORMACIÓN, METODOLOGÍA BLENDED LEARNING ELEMENTOS (Zañarta,2011) INTERDEPENCIA, METODOLOGÍA BLENDED LEARNING HABILIDADES DIGITALES (Bartolo, mé,2004) TOMA DE DECISIONES EN GRUPO, METODOLOGÍA BLENDED LEARNING ELEMENTOS (Zañarta,2011) RETROALIMENTACION, METODOLOGÍA BLENDED LEARNING HABILIDADES DIGITALES (Bartolo, mé,2004) TOMA DE DECISIONES CON LA NUEVA INFORMACIÓN, METODOLOGÍA BLENDED LEARNING ELEMENTOS (Zañarta,2011) RELACIONES INTERPERSONALES, METODOLOGÍA BLENDED LEARNING MODELOS (Valiathan,2009) CAPACIDAD O COMPETENCIAS, METODOLOGÍA BLENDED LEARNING ELEMENTOS (Zañarta,2011) RESPONSABILIDAD DE LOS MIEMBROS