WARNING:
JavaScript is turned OFF. None of the links on this concept map will
work until it is reactivated.
If you need help turning JavaScript On, click here.
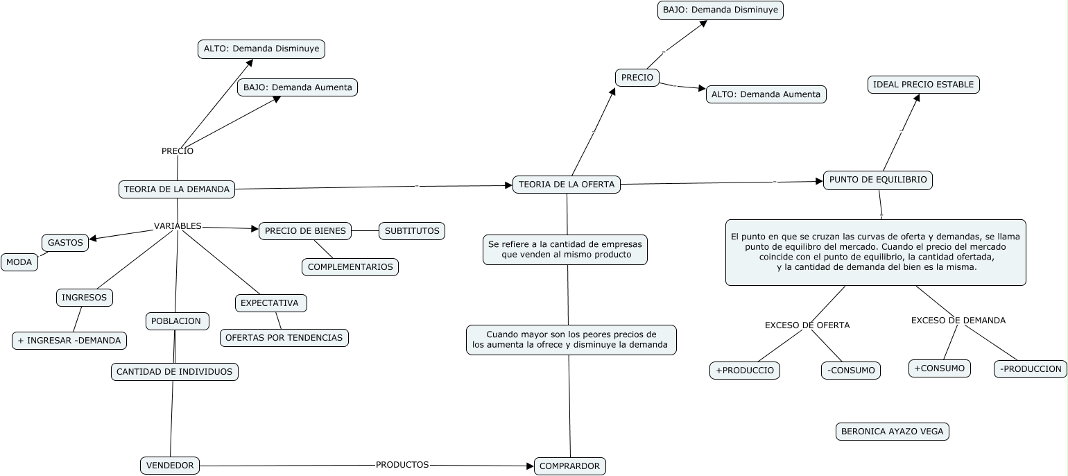
Este Cmap, tiene información relacionada con: TEORIAS, TEORIA DE LA DEMANDA PRECIO ALTO: Demanda Disminuye, TEORIA DE LA DEMANDA VARIABLES EXPECTATIVA, PRECIO . BAJO: Demanda Disminuye, PUNTO DE EQUILIBRIO . El punto en que se cruzan las curvas de oferta y demandas, se llama punto de equilibro del mercado. Cuando el precio del mercado coincide con el punto de equilibrio, la cantidad ofertada, y la cantidad de demanda del bien es la misma., PRECIO . ALTO: Demanda Aumenta, TEORIA DE LA DEMANDA VARIABLES INGRESOS, El punto en que se cruzan las curvas de oferta y demandas, se llama punto de equilibro del mercado. Cuando el precio del mercado coincide con el punto de equilibrio, la cantidad ofertada, y la cantidad de demanda del bien es la misma. EXCESO DE DEMANDA +CONSUMO, PUNTO DE EQUILIBRIO - IDEAL PRECIO ESTABLE, PRECIO DE BIENES . COMPLEMENTARIOS, TEORIA DE LA OFERTA . COMPRARDOR, TEORIA DE LA DEMANDA VARIABLES PRECIO DE BIENES, El punto en que se cruzan las curvas de oferta y demandas, se llama punto de equilibro del mercado. Cuando el precio del mercado coincide con el punto de equilibrio, la cantidad ofertada, y la cantidad de demanda del bien es la misma. EXCESO DE OFERTA +PRODUCCIO, TEORIA DE LA DEMANDA VARIABLES VENDEDOR, TEORIA DE LA DEMANDA . TEORIA DE LA OFERTA, GASTOS . MODA, El punto en que se cruzan las curvas de oferta y demandas, se llama punto de equilibro del mercado. Cuando el precio del mercado coincide con el punto de equilibrio, la cantidad ofertada, y la cantidad de demanda del bien es la misma. EXCESO DE DEMANDA -PRODUCCION, El punto en que se cruzan las curvas de oferta y demandas, se llama punto de equilibro del mercado. Cuando el precio del mercado coincide con el punto de equilibrio, la cantidad ofertada, y la cantidad de demanda del bien es la misma. EXCESO DE OFERTA -CONSUMO, TEORIA DE LA DEMANDA PRECIO BAJO: Demanda Aumenta, PRECIO DE BIENES . SUBTITUTOS, VENDEDOR PRODUCTOS COMPRARDOR