WARNING:
JavaScript is turned OFF. None of the links on this concept map will
work until it is reactivated.
If you need help turning JavaScript On, click here.
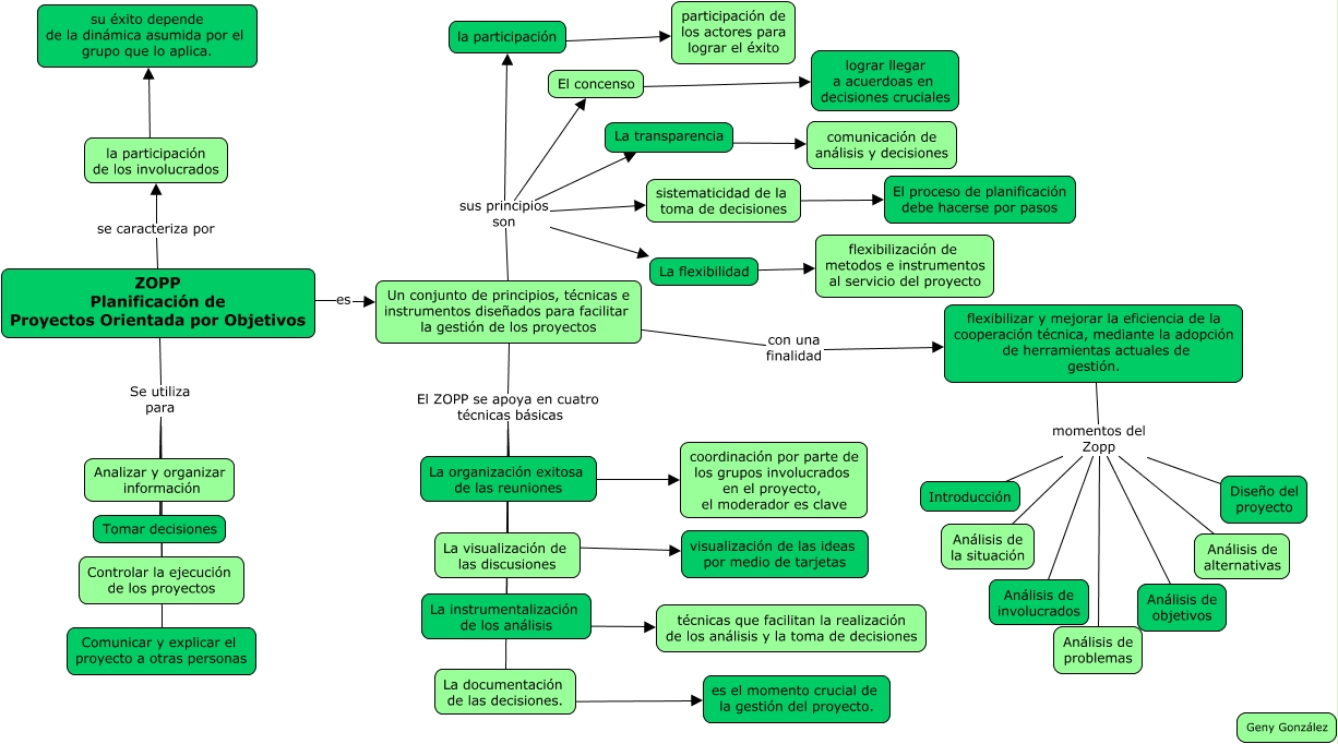
Este Cmap, tiene información relacionada con: Diseño de proyectos sociales, ZOPP Planificación de Proyectos Orientada por Objetivos Se utiliza para Tomar decisiones, Un conjunto de principios, técnicas e instrumentos diseñados para facilitar la gestión de los proyectos sus principios son La flexibilidad, Un conjunto de principios, técnicas e instrumentos diseñados para facilitar la gestión de los proyectos sus principios son la participación, ZOPP Planificación de Proyectos Orientada por Objetivos Se utiliza para Comunicar y explicar el proyecto a otras personas, sistematicidad de la toma de decisiones ???? El proceso de planificación debe hacerse por pasos, Un conjunto de principios, técnicas e instrumentos diseñados para facilitar la gestión de los proyectos con una finalidad flexibilizar y mejorar la eficiencia de la cooperación técnica, mediante la adopción de herramientas actuales de gestión., ZOPP Planificación de Proyectos Orientada por Objetivos Se utiliza para Controlar la ejecución de los proyectos, flexibilizar y mejorar la eficiencia de la cooperación técnica, mediante la adopción de herramientas actuales de gestión. momentos del Zopp Análisis de problemas, flexibilizar y mejorar la eficiencia de la cooperación técnica, mediante la adopción de herramientas actuales de gestión. momentos del Zopp Análisis de alternativas, Un conjunto de principios, técnicas e instrumentos diseñados para facilitar la gestión de los proyectos sus principios son sistematicidad de la toma de decisiones, la participación ???? participación de los actores para lograr el éxito, Un conjunto de principios, técnicas e instrumentos diseñados para facilitar la gestión de los proyectos sus principios son La transparencia, flexibilizar y mejorar la eficiencia de la cooperación técnica, mediante la adopción de herramientas actuales de gestión. momentos del Zopp Introducción, Un conjunto de principios, técnicas e instrumentos diseñados para facilitar la gestión de los proyectos El ZOPP se apoya en cuatro técnicas básicas La visualización de las discusiones, La documentación de las decisiones. ???? es el momento crucial de la gestión del proyecto., flexibilizar y mejorar la eficiencia de la cooperación técnica, mediante la adopción de herramientas actuales de gestión. momentos del Zopp Diseño del proyecto, flexibilizar y mejorar la eficiencia de la cooperación técnica, mediante la adopción de herramientas actuales de gestión. momentos del Zopp Análisis de la situación, ZOPP Planificación de Proyectos Orientada por Objetivos se caracteriza por la participación de los involucrados, La instrumentalización de los análisis ???? técnicas que facilitan la realización de los análisis y la toma de decisiones, ZOPP Planificación de Proyectos Orientada por Objetivos es Un conjunto de principios, técnicas e instrumentos diseñados para facilitar la gestión de los proyectos