WARNING:
JavaScript is turned OFF. None of the links on this concept map will
work until it is reactivated.
If you need help turning JavaScript On, click here.
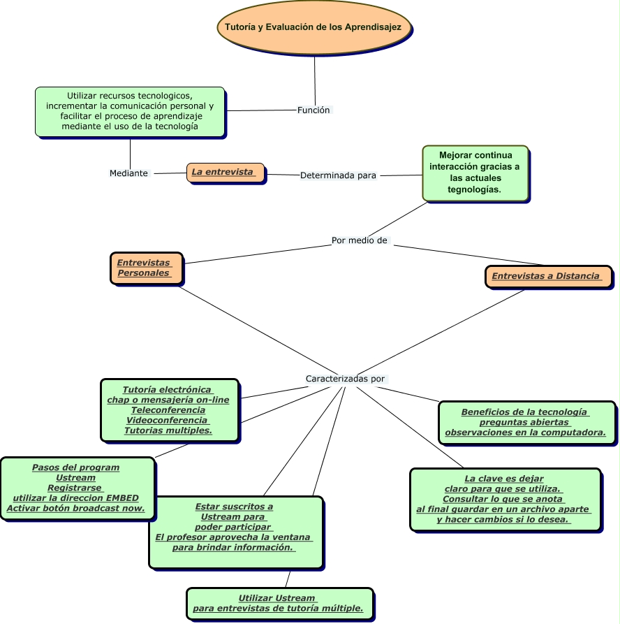
Este Cmap, tiene información relacionada con: tarea2 Mapa Conceptual, Entrevistas a Distancia Caracterizadas por Beneficios de la tecnología preguntas abiertas observaciones en la computadora., Tutoría y Evaluación de los Aprendisajez Función Utilizar recursos tecnologicos, incrementar la comunicación personal y facilitar el proceso de aprendizaje mediante el uso de la tecnología, Entrevistas Personales Caracterizadas por Utilizar Ustream para entrevistas de tutoría múltiple., Entrevistas a Distancia Caracterizadas por Estar suscritos a Ustream para poder participar El profesor aprovecha la ventana para brindar información., Utilizar recursos tecnologicos, incrementar la comunicación personal y facilitar el proceso de aprendizaje mediante el uso de la tecnología Mediante La entrevista, Entrevistas Personales Caracterizadas por La clave es dejar claro para que se utiliza. Consultar lo que se anota al final guardar en un archivo aparte y hacer cambios si lo desea., Pasos del program Ustream Registrarse utilizar la direccion EMBED Activar botón broadcast now. Caracterizadas por La clave es dejar claro para que se utiliza. Consultar lo que se anota al final guardar en un archivo aparte y hacer cambios si lo desea., Pasos del program Ustream Registrarse utilizar la direccion EMBED Activar botón broadcast now. Caracterizadas por Beneficios de la tecnología preguntas abiertas observaciones en la computadora., La entrevista Determinada para Mejorar continua interacción gracias a las actuales tegnologías., Entrevistas a Distancia Caracterizadas por Utilizar Ustream para entrevistas de tutoría múltiple., Entrevistas a Distancia Caracterizadas por La clave es dejar claro para que se utiliza. Consultar lo que se anota al final guardar en un archivo aparte y hacer cambios si lo desea., Pasos del program Ustream Registrarse utilizar la direccion EMBED Activar botón broadcast now. Caracterizadas por Tutoría electrónica chap o mensajería on-line Teleconferencia Videoconferencia Tutorias multiples., Entrevistas a Distancia Caracterizadas por Tutoría electrónica chap o mensajería on-line Teleconferencia Videoconferencia Tutorias multiples., Entrevistas Personales Caracterizadas por Estar suscritos a Ustream para poder participar El profesor aprovecha la ventana para brindar información., Entrevistas Personales Por medio de Entrevistas a Distancia, Mejorar continua interacción gracias a las actuales tegnologías. Por medio de Entrevistas a Distancia, Pasos del program Ustream Registrarse utilizar la direccion EMBED Activar botón broadcast now. Caracterizadas por Utilizar Ustream para entrevistas de tutoría múltiple., Pasos del program Ustream Registrarse utilizar la direccion EMBED Activar botón broadcast now. Caracterizadas por Estar suscritos a Ustream para poder participar El profesor aprovecha la ventana para brindar información., Entrevistas Personales Caracterizadas por Tutoría electrónica chap o mensajería on-line Teleconferencia Videoconferencia Tutorias multiples., Entrevistas Personales Caracterizadas por Beneficios de la tecnología preguntas abiertas observaciones en la computadora.