WARNING:
JavaScript is turned OFF. None of the links on this concept map will
work until it is reactivated.
If you need help turning JavaScript On, click here.
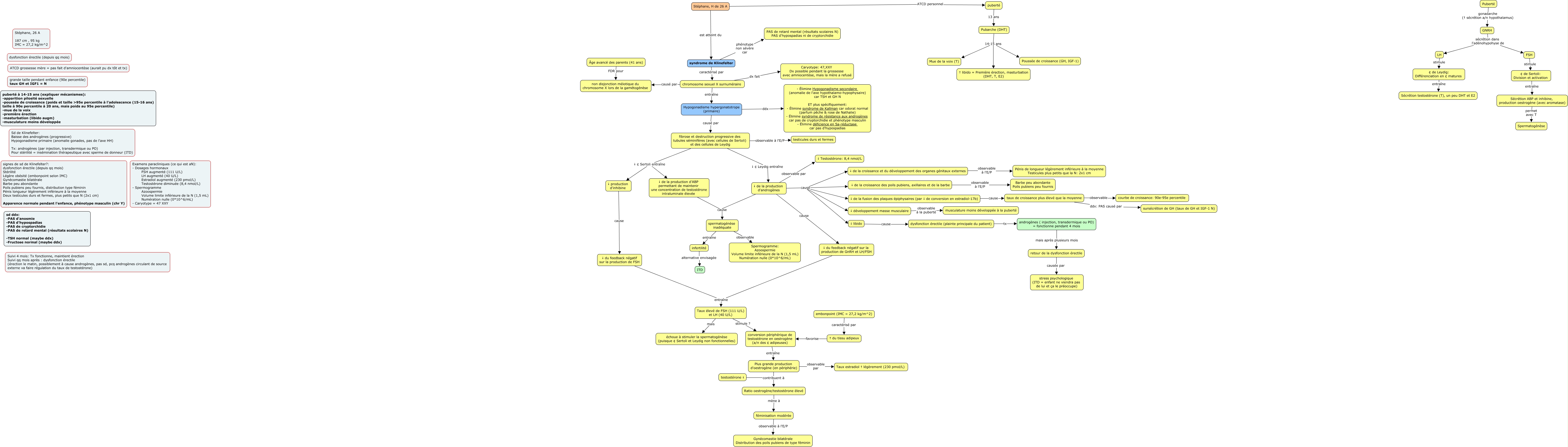
Cette carte de concepts créée avec IHMC CmapTools traite de: ENDOCRINO- APP2, ↓ du feedback négatif sur la production de FSH entraîne Taux élevé de FSH (111 U/L) et LH (40 U/L), féminisation modérée observable à l'E/P Gynécomastie bilatérale Distribution des poils pubiens de type féminin, retour de la dysfonction érectile causée par stress psychologique (ITD = enfant ne viendra pas de lui et ça le préoccupe), ↓ de la production d'ABP permettant de maintenir une concentration de testostérone intraluminale élevée cause spermatogénèse inadéquate, Puberté gonadarche (↑ sécrétion a/n hypothalamus) GNRH, chromosome sexuel X surnuméraire dx fait Caryotype: 47,XXY Dx possible pendant la grossesse avec amniocentèse, mais la mère a refusé, ↓ développement masse musculaire observable à la puberté musculature moins développée à la puberté, embonpoint (IMC = 27,2 kg/m^2) caractérisé par ↑ du tissu adipeux, taux de croissance plus élevé que la moyenne ddx: PAS causé par sursécrétion de GH (taux de GH et IGF-1 N), ↓ de la production d'androgènes cause ↓ libido, Hypogonadisme hypergonatotrope (primaire) ddx - Élimine Hypogonadisme secondaire (anomalie de l'axe hypothalamo-hypophysaire) car TSH et GH N ET plus spécifiquement: - Élimine syndrome de Kallman car odorat normal (parfum pêche & rose de Nathalie) - Élimine syndrome de résistance aux androgènes car pas de cryptorchidie et phénotype masculin - Élimine déficience en 5a-réductase car pas d'hypospadias, conversion périphérique de testostérone en oestrogène (a/n des ¢ adipeuses) entraîne Plus grande production d'oestrogène (en périphérie), Hypogonadisme hypergonatotrope (primaire) causé par fibrose et destruction progressive des tubules séminifères (avec cellules de Sertoli) et des cellules de Leydig, ↓ de la fusion des plaques épiphysaires (par ↓ de conversion en estradiol-17b) cause taux de croissance plus élevé que la moyenne, ↓ de la production d'androgènes cause ↓ développement masse musculaire, ¢ de Leydig: Différenciation en ¢ matures entraîne Sécrétion testostérone (T), un peu DHT et E2, ↓ de la production d'androgènes cause ↓ de la croissance et du développement des organes génitaux externes, Stéphane, H de 26 A est atteint du syndrome de Klinefelter, ↓ de la production d'androgènes cause ↓ de la fusion des plaques épiphysaires (par ↓ de conversion en estradiol-17b), Stéphane, H de 26 A ATCD personnel puberté