WARNING:
JavaScript is turned OFF. None of the links on this concept map will
work until it is reactivated.
If you need help turning JavaScript On, click here.
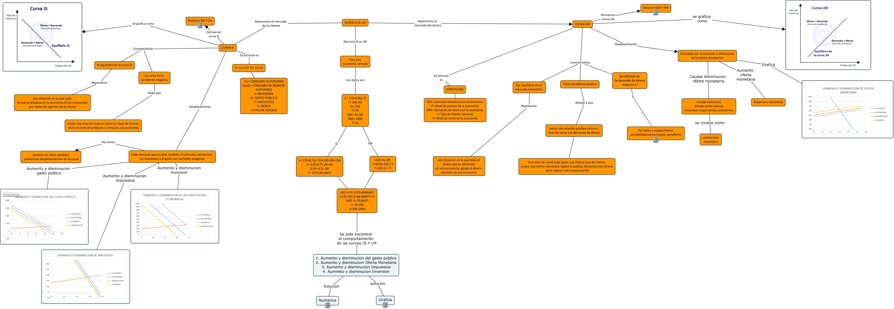
Este Cmap, tiene información relacionada con: Mapa macroeconomia, CURVA LM Caracteristicas Ese equilibrio en el mercado monetario, existe una relación positiva entre el nivel de renta y la demanda de dinero Dado que Si el nivel de renta sube (para una misma tasa de interés y para una oferta monetaria rígida) el público demanda más dinero para realizar más transacciones, 1. Aumento y disminucion del gasto publico 2. Aumento y disminucion Oferta Monetaria 3. Aumento y disminucion Impuestos 4. Aumneto y disminucion Inversion Solucion Numerica, Y= 170+0.7(y-70)+200-20i+150 Y= 520+0.7Y-49-20i 0.3Y= 471-20i Y= 1570-66.6667i ???? 162.5+7i=1570-6606667i 1570-162.5=66.66667i+7i 1407.5=73.6667i i= 19.106 y=296.2443, La curva tiene pendiente negativa Dado que existe una relación inversa entre los tipos de interés real y el nivel de producto o renta en una economía, C= 170+0.9(y-T) I= 200-20i G= 150 T=70 DM= 4y-28i OM= 2600 P =4 IS Y= 170+0.7(y-70)+200-20i+150 Y= 520+0.7Y-49-20i 0.3Y= 471-20i Y= 1570-66.6667i, CURVA IS Su formula es Y= Co+C(Y-T)+ I(r)+G, Esta dada por el aumento o diminucion de la oferta monetarias Grafica, CURVA IS desplazamiento Cabe destacar que en éste modelo, el consumo, lainversion los impuestos y el gasto son variables exógenas, El equilibrio en la curva IS Representa una situación en la que todo lo que se produce en la economía (Y) es consumido por todos los agentes de la misma, Sensibilidad de la demanda de dinero respecto a r si Por tanto a mayor/menor sensibilidad menor/mayor pendiente., ???? ???? 162.5+7i=1570-6606667i 1570-162.5=66.66667i+7i 1407.5=73.6667i i= 19.106 y=296.2443, (OM/P)=DM Donde OM= Cantidad monetaria en la economía. P= Nivel de precios de la economía. DM= Demanda de dinero en la economía. r= Tipo de interés nominal. Y= Nivel de renta de la economía., Ese equilibrio en el mercado monetario Representa una situación en la que todo el dinero que se demanda en una economía, iguala al dinero ofertado en esa economía, Encaje monetario Estado emite valores Aumnetan expectativas economicas se conoce como contraccion monetaria, CURVA LM se grafica como, MODELO IS-LM Representa el mercado del dinero CURVA LM, Cabe destacar que en éste modelo, el consumo, lainversion los impuestos y el gasto son variables exógenas Aumento y disminucion impuestos, Cabe destacar que en éste modelo, el consumo, lainversion los impuestos y el gasto son variables exógenas Aumento y disminucion gasto publico, Esta dada por el aumento o diminucion de la oferta monetarias Causas disminucion oferta monetaria Encaje monetario Estado emite valores Aumnetan expectativas economicas