WARNING:
JavaScript is turned OFF. None of the links on this concept map will
work until it is reactivated.
If you need help turning JavaScript On, click here.
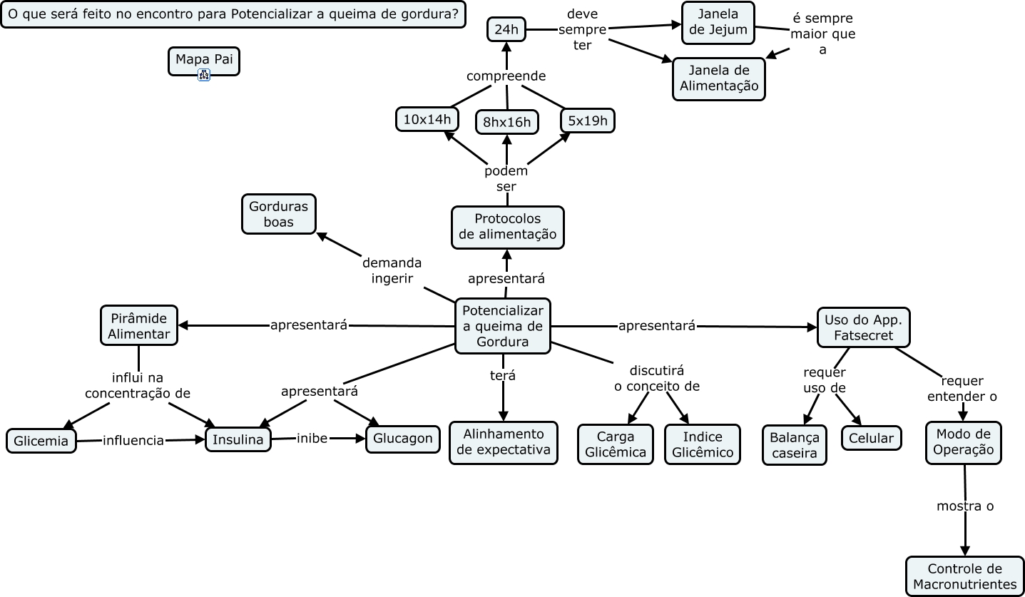
Esse mapa conceitual, produzido no IHMC CmapTools, tem a informação relacionada a: O que será feito no encontro para Potencializar a queima de gordura, Potencializar a queima de Gordura demanda ingerir Gorduras boas, Protocolos de alimentação podem ser 10x14h, Potencializar a queima de Gordura terá Alinhamento de expectativa, 24h deve sempre ter Janela de Alimentação, Modo de Operação mostra o Controle de Macronutrientes, Pirâmide Alimentar influi na concentração de Glicemia, Glicemia influencia Insulina, Protocolos de alimentação podem ser 5x19h, Potencializar a queima de Gordura apresentará Glucagon, 24h deve sempre ter Janela de Jejum, Pirâmide Alimentar influi na concentração de Insulina, Uso do App. Fatsecret requer entender o Modo de Operação, Potencializar a queima de Gordura discutirá o conceito de Carga Glicêmica, Potencializar a queima de Gordura apresentará Uso do App. Fatsecret, Potencializar a queima de Gordura apresentará Pirâmide Alimentar, Protocolos de alimentação podem ser 8hx16h, Insulina inibe Glucagon, Potencializar a queima de Gordura apresentará Protocolos de alimentação, Uso do App. Fatsecret requer uso de Balança caseira, Potencializar a queima de Gordura apresentará Insulina