WARNING:
JavaScript is turned OFF. None of the links on this concept map will
work until it is reactivated.
If you need help turning JavaScript On, click here.
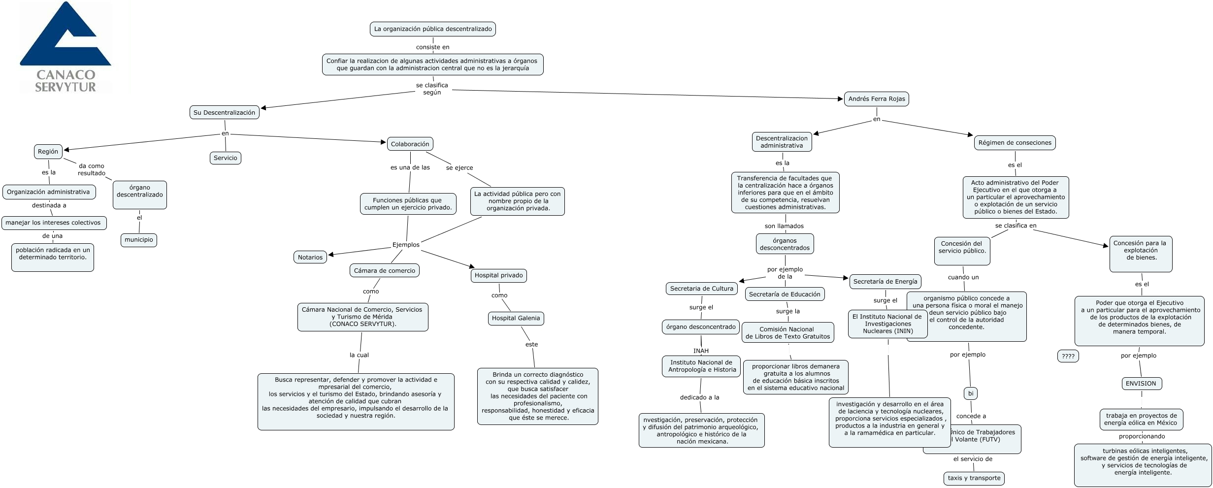
Este Cmap, tiene información relacionada con: Sin Título 1, Poder que otorga el Ejecutivo a un particular para el aprovechamiento de los productos de la explotación de determinados bienes, de manera temporal. por ejemplo ENVISION, Descentralizacion administrativa es la Transferencia de facultades que la centralización hace a órganos inferiores para que en el ámbito de su competencia, resuelvan cuestiones administrativas., Secretaria de Cultura surge el órgano desconcentrado, órganos desconcentrados por ejemplo de la Secretaría de Educación, Su Descentralización en Colaboración, Frente Único de Trabajadores del Volante (FUTV) el servicio de taxis y transporte, Instituto Nacional de Antropología e Historia dedicado a la nvestigación, preservación, protección y difusión del patrimonio arqueológico, antropológico e histórico de la nación mexicana., Confiar la realizacion de algunas actividades administrativas a órganos que guardan con la administracion central que no es la jerarquía se clasifica según Andrés Ferra Rojas, Cámara Nacional de Comercio, Servicios y Turismo de Mérida (CONACO SERVYTUR). la cual Busca representar, defender y promover la actividad e mpresarial del comercio, los servicios y el turismo del Estado, brindando asesoría y atención de calidad que cubran las necesidades del empresario, impulsando el desarrollo de la sociedad y nuestra región., La organización pública descentralizado consiste en Confiar la realizacion de algunas actividades administrativas a órganos que guardan con la administracion central que no es la jerarquía, Transferencia de facultades que la centralización hace a órganos inferiores para que en el ámbito de su competencia, resuelvan cuestiones administrativas. son llamados órganos desconcentrados, bi concede a Frente Único de Trabajadores del Volante (FUTV), Confiar la realizacion de algunas actividades administrativas a órganos que guardan con la administracion central que no es la jerarquía se clasifica según Su Descentralización, Hospital privado como Hospital Galenia, ENVISION trabaja en proyectos de energía eólica en México, La actividad pública pero con nombre propio de la organización privada. Ejemplos Notarios, manejar los intereses colectivos de una población radicada en un determinado territorio., Funciones públicas que cumplen un ejercicio privado. Ejemplos Cámara de comercio, Comisión Nacional de Libros de Texto Gratuitos proporcionar libros demanera gratuita a los alumnos de educación básica inscritos en el sistema educativo nacional, Concesión del servicio público. cuando un organismo público concede a una persona física o moral el manejo deun servicio público bajo el control de la autoridad concedente.