WARNING:
JavaScript is turned OFF. None of the links on this concept map will
work until it is reactivated.
If you need help turning JavaScript On, click here.
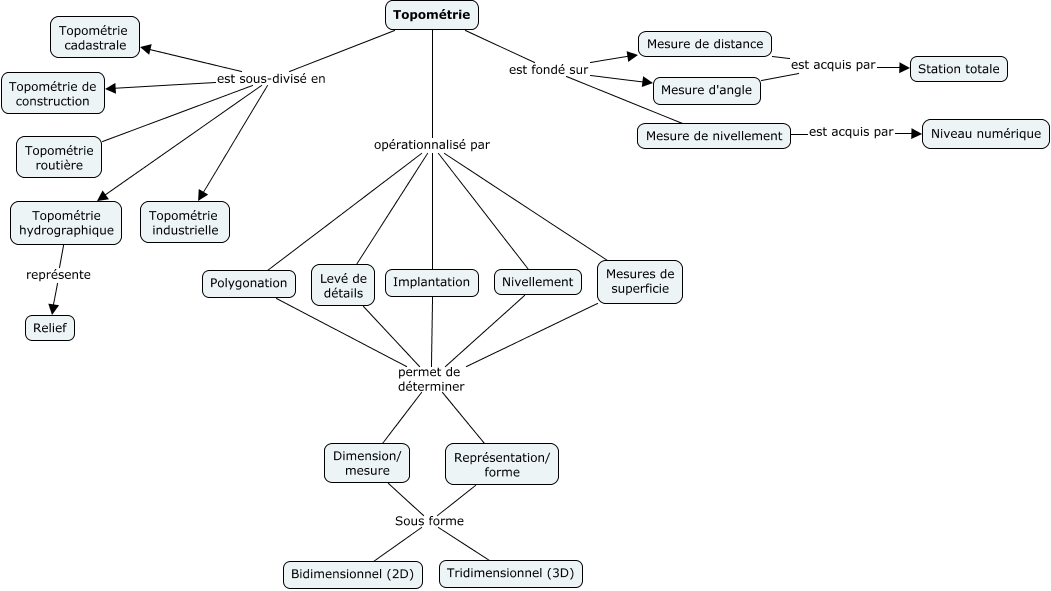
Cette carte de concepts créée avec IHMC CmapTools traite de: Topometrie, Topométrie opérationnalisé par Mesures de superficie, Mesures de superficie permet de déterminer Dimension/ mesure, Topométrie est sous-divisé en Topométrie routière, Implantation permet de déterminer Dimension/ mesure, Mesure de distance est acquis par Station totale, Polygonation permet de déterminer Représentation/ forme, Nivellement permet de déterminer Dimension/ mesure, Topométrie est sous-divisé en Topométrie industrielle, Topométrie est fondé sur Mesure de distance, Levé de détails permet de déterminer Dimension/ mesure, Topométrie opérationnalisé par Nivellement, Mesure d'angle est acquis par Station totale, Topométrie est sous-divisé en Topométrie hydrographique, Implantation permet de déterminer Représentation/ forme, Topométrie opérationnalisé par Levé de détails, Topométrie opérationnalisé par Implantation, Topométrie est fondé sur Mesure d'angle, Mesure de nivellement est acquis par Niveau numérique, Représentation/ forme Sous forme Tridimensionnel (3D), Mesures de superficie permet de déterminer Représentation/ forme