WARNING:
JavaScript is turned OFF. None of the links on this concept map will
work until it is reactivated.
If you need help turning JavaScript On, click here.
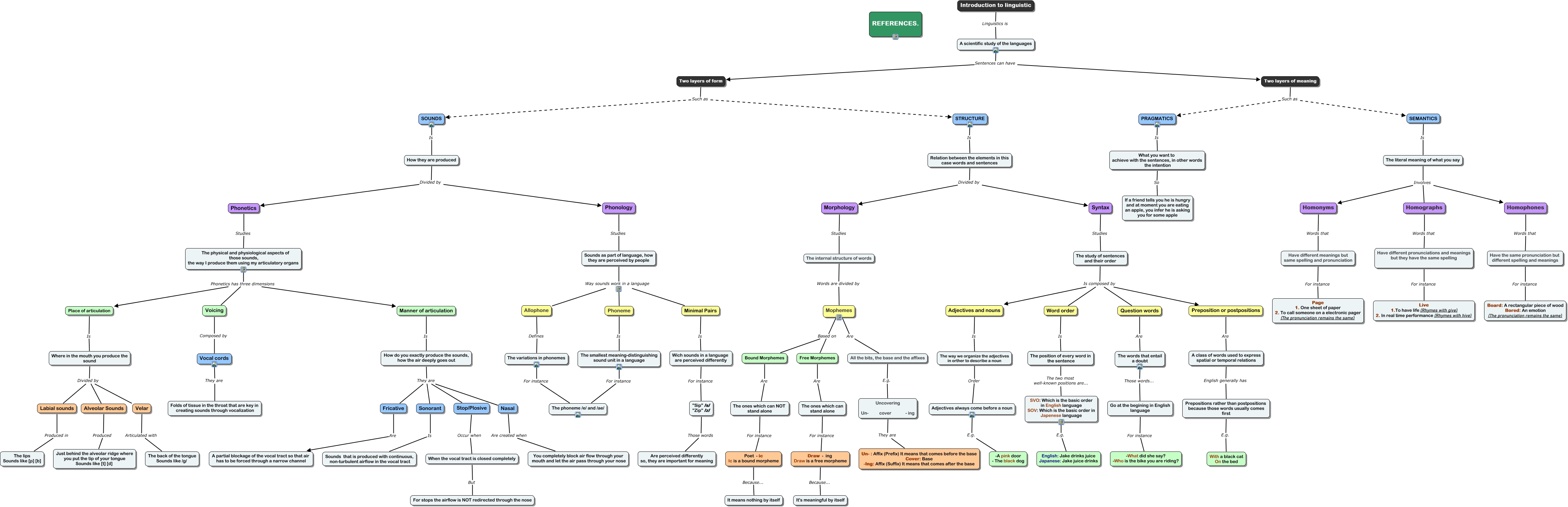
This Concept Map, created with IHMC CmapTools, has information related to: Introduction to linguistic, Have different pronunciations and meanings but they have the same spelling For instance Live 1.To have life (Rhymes with give) 2. In real time performance (Rhymes with hive), Manner of articulation Is How do you exactly produce the sounds, how the air deeply goes out, Nasal Are created when You completely block air flow through your mouth and let the air pass through your nose, Labial sounds Produced in The lips Sounds like [p] [b], The internal structure of words Words are divided by Mophemes, The study of sentences and their order Is composed by Preposition or postpositions, The study of sentences and their order Is composed by Adjectives and nouns, Draw - ing Draw is a free morpheme Because... It's meaningful by itself, Syntax Studies The study of sentences and their order, Uncovering Un- cover - ing They are Un- : Affix (Prefix) It means that comes before the base Cover: Base -Ing: Affix (Suffix) It means that comes after the base, The smallest meaning-distinguishing sound unit in a language For instance The phoneme /e/ and /ae/, Voicing Composed by Vocal cords, The ones which can NOT stand alone For instance Poet - ic Ic is a bound morpheme, Allophone Defines The variations in phonemes, "Sip" /s/ "Zip" /z/ Those words Are perceived differently so, they are important for meaning, Word order Is The position of every word in the sentence, Two layers of form Such as SOUNDS, Where in the mouth you produce the sound Divided by Velar, Sounds as part of language, how they are perceived by people Way sounds work in a language Phoneme, SEMANTICS Is The literal meaning of what you say